Kaspa(KAS)使用工作量证明机制的区块链
Kaspa是加密货币领域的开创性力量,通过其创新的blockDAG结构重新定义了交易排序的概念。这一技术奇迹以PHANTOM协议为基础,宣告了瞬间交易确认的新时代,使账本能够以前所未有的即时性纳入交易。Kaspa严格秉承着中本聪制定的基本原则,保持了加密货币的核心:通货紧缩的货币政策、工作量证明挖矿和基于UTXO的状态模型,没有预挖矿或中央治理来破坏其去中心化的本质。
作为此类解决方案的领头羊,Kaspa解决了中本聪共识的固有限制,特别是孤立块带来的相关挑战。通过允许块共存并以共识排序而不是丢弃它们,Kaspa不仅保留了与比特币相当的安全基础,还为网络吞吐量的显着增加铺平了道路。该解决方案使Kaspa能够保持高区块率,同时仍确保来自工作量证明系统的强大安全性,目前以每秒一个区块的惊人速度运行,并有望达到更高的速度。
PHANTOM GHOSTDAG协议是Kaspa架构的基石,优雅地解决了困扰传统区块链网络的吞吐量和安全性之间的权衡。Kaspa通过使用DAG而不是单链,确保每个区块都可以引用多个之前的区块,从而编织出一幅巩固网络完整性的区块图景。这种复杂的排序机制是GHOSTDAG的支柱,有效地防止了双重支出,同时促进了快速和安全的共识。
Kaspa的安全性进一步得到了GHOSTDAG协议的免费加载限制的巩固。免费加载限制是GHOSTDAG协议的一种独特属性,可以防止攻击者利用诚实的区块,确保任何试图迅速改变链的历史的尝试都会遇到不可逾越的障碍。这种创新的方法保证了即使有快速的区块生产,过去交易的完整性仍然是神圣不可侵犯的,巩固了Kaspa作为一个安全和可扩展的加密货币平台的地位,为迎接数字交易的未来做好了准备。
核心团队和社区:Kaspa的驱动力
Kaspa由一支由开发人员、研究人员和思想领袖组成的专业团队带领,每个成员都为团队带来了独特的技能和观点,不仅推动了项目的技术进步,还培养了创新和透明的文化。他们在加密技术、区块链和软件开发方面的背景融合成一股强大的力量,推动Kaspa的前进。
Kaspa社区是一个充满活力的生态系统,由爱好者、开发人员和用户组成,他们积极参与塑造项目的发展,往往通过论坛、社交媒体平台和开发者沙龙等多种形式进行热烈的讨论、提案和合作。这种共同努力不仅关乎支持网络,还关乎共同创造它,成员们在从代码到社区管理和教育内容的各个方面做出贡献。
Kaspa在区块链生态系统中的定位
Kaspa在区块链领域的地位以其开创性技术和未来应用潜力为特点。与传统区块链不同,Kaspa的blockDAG结构使交易处理更加灵活和可扩展,为该领域树立了新的标杆。这不仅对交易速度和效率有影响,而且对能够利用这种高吞吐量的去中心化应用(DApp)的开发产生了影响。
该项目创新的可扩展性和安全性方法引起了金融、物联网和数据管理等各个领域的关注。通过将区块链的完整性与BlockDAG的灵活性相结合,Kaspa有望成为推动区块链技术在各个行业采用的关键参与者。Kaspa正在搭建的战略合作伙伴关系和整合证明了其不断扩大的影响力和技术实力的证明。
Kaspa凭借其开创性的blockDAG架构在区块链生态系统中脱颖而出,与传统区块链相比,它具有多个关键优势:
可扩展性:传统区块链,如比特币和以太坊,存在可扩展性限制,导致拥塞、交易处理缓慢和高费用。而Kaspa的blockDAG结构则实现了更高效和可扩展的交易处理机制,显著提高了吞吐量并降低了交易成本。
安全性: Kaspa的blockDAG设计不仅增强了可扩展性,还通过利用区块链技术的固有优势加强了安全性。它仍然享有区块链交易的不可变更和防篡改性质,但引入了额外的安全措施,如集体验证和更快的块传播。
去中心化:Kaspa的分布式账本架构确保了真正的去中心化,消除了需要中央机构管理和验证交易的必要性。这种去中心化的方法促进了无需信任和透明的运作,促进了一个更加公平和民主的数字生态系统。
与传统区块链的比较分析

在当前市场中的定位
在当前的区块链领域,Kaspa具有独特地位,为传统区块链的可扩展性和性能限制提供了一个有吸引力的解决方案。其blockDAG技术具有改变区块链使用方式的潜力,推动实现更广泛的应用,并加速各个行业的采用。
随着对区块链解决方案的需求增长,Kaspa有望在市场上占据重要份额。其创新的可扩展性和安全性方法符合寻求强大高效平台进行数字业务运营的企业的需求。此外,Kaspa的战略合作伙伴关系和整合进一步巩固了其在区块链生态系统中的重要地位。
总之,Kaspa开创性的blockDAG架构,加上其可扩展性、安全性和去中心化特性,使其与传统区块链具有很大不同,也使Kaspa在当前市场中获得了明显增长。Kaspa的创新技术有望改变区块链的使用方式,为广泛的应用程序提供更高效、安全和去中心化的数字生态系统。
Kaspa的技术创新:PHANTOM和GHOSTDAG共识
了解BlockDAG
BlockDAG由区块链演变而来,引入了分布式账本技术的多个先前区块的概念。本节将深入探讨BlockDAG的机制,将其与区块链的局限性进行对比,并剖析其为解决可扩展性和速度问题采用的复杂方法。_
从区块链到BlockDAG的转变
从线性图到无环图:由中本聪开创的传统区块链技术依赖于区块的线性序列,每个区块包含一批交易。在区块链中,每个区块仅引用一个前区块,形成链状结构。BlockDAG代表有向无环图,是一种进步,其中每个区块可以引用多个前区块,而不仅限于单个线性,从而创建了一个图形结构而非链状。

可扩展性挑战:区块链设计对区块的创建施加了严格的时间间隔,以便进行网络传播,从而显著限制了其交易吞吐量。相比之下,BlockDAG结构允许并发区块创建,无需这样的间隔,旨在适应更高的吞吐量并解决区块链固有的可扩展性问题。
可扩展性和速度的技术优势
增加吞吐量:像PHANTOM协议中使用的BlockDAG架构允许同时创建区块。这与区块链形成了鲜明对比,在区块链中,为避免创建孤立块并确保协议的安全性,区块创建的速率被限制。
使用GHOSTDAG提高效率:GHOSTDAG协议是源自PHANTOM协议的高效解决方案,旨在在BlockDAG上建立强大的总顺序。它使用贪婪算法选择DAG的一个子集,称为k聚类(k-cluster)。然后,该子集用于诱导一种随着时间推移变得尤其难以逆转的顺序,由此,即使在高区块创建率下也能保持账本的完整性。
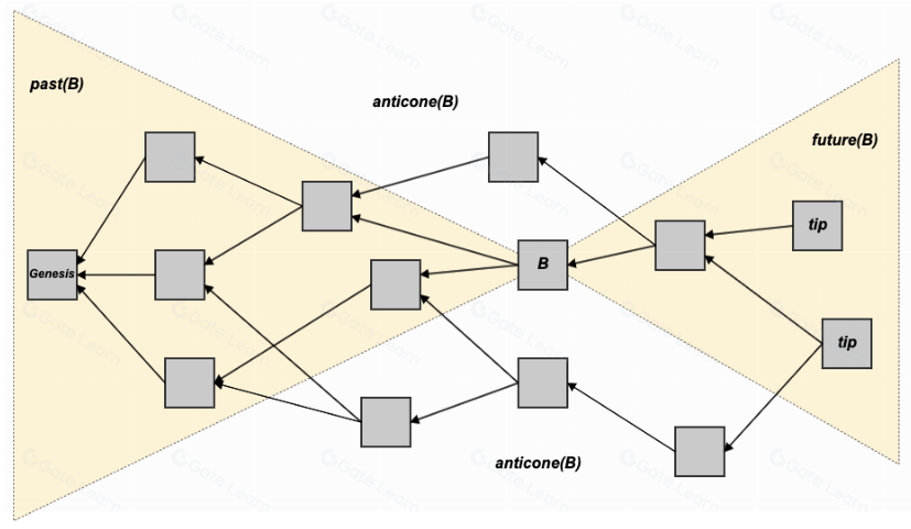
对区块排序和着色:PHANTOM引入了一种新颖的区块排序方法,将区块着色为蓝色或红色。蓝色块被认为是由合作节点挖取,而红色块被视为异常值,可能由恶意节点挖取。GHOSTDAG则简化了这一个过程,它使用贪婪算法来维护k聚类属性,从最佳奖励继承蓝色集,并构建一个坚固的链到创世块。PHANTOM方法通过建立一个“连接良好”的块子集,称为“蓝色块”,并优先于“红色块”来处理它们,以此来解决双花问题。这种激励措施鼓励矿工生成与现有区块链高度连接的区块,因为蓝色区块更有可能被接受并获得奖励。
为了增加区块的连通性,矿工们努力将其连接到尽可能多的DAG(未连接的区块)的奖励(tip)。然而,如果意图进行双花尝试,就需要矿工手动断开他们的区块与他们打算双花的交易的奖励之间的连接。连接性降低后,他们的区块更不太可能被接受,从而阻止了双花尝试。
在这个过程中,关键挑战在于有效地选择“连接良好”的蓝色集。如果蓝色集太小或选择不当,它可能无法充分防止双花攻击。相反,太大或过度连接的蓝色集可能会阻碍可扩展性和效率。在这两个因素之间找到最佳平衡对于PHANTOM方法的成功至关重要。
BlockDAG是传统区块链技术的重大飞跃,为可扩展性和速度限制提供了解决方案。通过允许块的多个前区块并促进更高的吞吐量,PHANTOM和GHOSTDAG等BlockDAG系统为更快、更高效的分布式账本技术铺平了道路。将这些协议集成到Kaspa网络中证明了它们在各种应用中的有效性和广泛采用的潜力。
Kaspa中的UTXO
UTXO,或未花费交易产出,是Kaspa区块链中的基本账户单位。UTXO代表尚未花费的地址收到的Kaspa数量。在该模式下,当一个新区块被挖掘时,会生成UTXO,并给与矿工奖励。在每一笔交易中,UTXO都会被花费;在转移Kaspa时,你就会使用钱包中的UTXO。UTXO的一个重要特点是它不能被部分花费;要发送100 Kaspa,您必须使用至少价值该金额的UTXO,并将多余的部分作为找零返回。此外,UTXO对于跟踪Kaspa所有权至关重要,因为区块链维护了所有UTXO的记录,每个UTXO都链接到特定地址。
与基于账户的模型相比,UTXO模型具有多项优势,它以各种方式增强了Kaspa区块链:
去中心化:UTXO无需中央权威即可运行,提高了区块链的安全性和对审查的抵抗力。
隐私:UTXO系统可以通过隐藏发送者和接收者的详细信息来增强交易隐私。
可扩展性:UTXO能够在不影响安全性的情况下进行扩展,以容纳大量交易。
另一方面,UTXO模型也面临着挑战:
复杂性:UTXO通常比帐户模型更复杂,可能会使用户和开发人员更难理解和管理系统。
数据密集性:UTXO系统需要跟踪每个未花费的输出,会使区块链大小逐渐增大。
交易大小:交易可能会变得更大,因为它们必须包含多个UTXO,从而影响交易费用和处理时间。
总之,虽然UTXO是跟踪数字资产所有权的一个强大而高效的机制,并为Kaspa区块链的安全性、隐私性和可扩展性方面提供了关键优势,但它也带来了与系统操作和效率相关的挑战。
PHANTOM共识
PHANTOM协议在交易吞吐量和可扩展性方面比传统区块链有了实质性的改进。与依赖于区块的顺序链的区块链不同,PHANTOM将账本结构化为有向无环图(DAG),正如我们在前一部分所讲,每个区块可以引用多个前区块。这种结构性转变促进了更大的交易量,并解决了区块链对顺序区块验证的需求所带来的限制。
为了在这个更复杂的结构中保持秩序,PHANTOM利用贪婪算法构建所谓的k聚类——DAG的一个子集,其中各个区块紧密相连,表明它们是由诚实节点挖掘的。这个过程包括识别DAG的奖励,即那些未被新块引用的块,然后选择其中最大的k聚类来表示网络的诚实部分。然后,PHANTOM协议通过包括任何具有足够小的anticone(不相互引用的块的集合)的块来扩展这个集合。

BlockDAG内交易的排序至关重要。PHANTOM提出了一种方法,从以拓扑方式遍历k聚类开始,迭代添加区块以创建完全有序的列表。该列表尊重DAG结构中固有的层次结构,并推迟将块放在k聚类之外,有效地对它们进行惩罚,从而保护网络免受可能具有恶意意图的块的影响。
定义DAG的另一种方法是具有拓扑顺序的图,这意味着它可以按照每个节点都在其指向的任何节点之前的顺序进行排列。Kaspa报告的一个实际例子:“这个概念的两个很好的类比是上大学时选课的顺序,或者早上穿衣服的顺序。”


PHANTOM的可扩展性是一个关键特性,无论网络的吞吐量如何,都被证明是安全的。它与比特币形成对比,比特币的安全阈值随着区块创建速率的增加而减弱。另一方面,即使增加了区块创建速率,PHANTOM仍然保持其安全阈值,前提是网络的传播延迟直径已知并通过参数k进行计算。这对于PHANTOM在不影响安全性的情况下支持更大的区块或更快的速率至关重要。
PHANTOM协议还通过在分类帐中包含所有有效但不属于主链的块来解决孤立块的问题。这种包容性对于最大化网络内计算能力的使用至关重要。最大的k聚类可能代表诚实链,因为假定具有网络大多数计算能力的诚实节点将在其中有很好的代表性。这种方法确保即使DAG变得复杂,交易的完整性和顺序仍得以保留,网络仍能抵御各种攻击向量。
在实际应用中,PHANTOM的设计使得账本能够有效地处理大量交易,使其成为加密货币和其他寻求克服传统区块链技术限制的分布式分类账应用的有吸引力的基础。PHANTOM协议不仅提供了一种在DAG内对交易进行排序的方式,还通过其可扩展性和安全性展示了支持新一代高吞吐量账本系统的潜力。
GHOSTDAG共识
GHOSTDAG协议是PHANTOM协议优良的迭代,体现了分布式账本技术发展的下一步。GHOSTDAG对该领域的主要贡献是其在blockDAG结构内排序交易的新颖方法,该系统可以同时创建多个区块,与传统区块链中的线性进展不同。
GHOSTDAG利用了一种贪婪算法,规避了其前身PHANTOM面临的优化问题的计算难题。该算法允许GHOSTDAG快速有效地构建一个k聚类,即blockDAG的一个子集,包括被认为是由诚实节点挖掘的块——标记为“蓝色”。这是通过从最佳奖励继承蓝色集,或者从过去具有最大蓝色集的最新块继承蓝色集,然后添加保持k聚类属性的新块来实现的。
GHOSTDAG算法以创世块(链的第一个块)开始,并递归计算每个奖励的蓝色集合,有效地创建了一个延伸回创世块的这些集合的链。未包含在蓝色集合中的块被视为“红色”,并受到怀疑,因为它们很可能是由不合作的节点创建的。GHOSTDAG中对块的排序是一个精细的过程,首先根据拓扑排序对蓝色块进行排序,然后以一种惩罚性的方式对红色块进行定位,同时不将它们排除在账本之外。

这个协议的独创之处不仅在于它能够有效地排序交易,还在于它的可扩展性。GHOSTDAG可以在不影响账本安全性的情况下适应增加的区块创建率。它确保只要大部分计算能力由诚实节点控制,交易的顺序在时间上是一致且不可变更的。
实际上,GHOSTDAG的区块排序方法及其固有的可扩展性转化为比传统区块链更高效的分布式账本。这在像Kaspa这样的网络中尤为明显,其中处理大量交易而不牺牲速度或安全性的能力至关重要。
BlockDAG结构使区块能够引用多个前区块,这通过允许并行创建许多区块显著提高了吞吐量。然而,这也引入了对这些区块及其交易进行排序的挑战,而这正是GHOSTDAG所解决的问题。凭借其高效的算法和可扩展性,GHOSTDAG被定位为下一波分布式账本技术中的关键组成部分,通常被称为区块链3.0,旨在解决速度、安全性和可扩展性的三难困境。
总之,GHOSTDAG代表了分布式账本设计的重大飞跃,为速度和可扩展性等关键问题提供解决方案,同时保持网络的完整性和安全性。随着技术的成熟和在更多应用中的采用,它很可能会在可预见的未来重新定义分布式账本技术的架构。
从GHOST到DAG KNIGHT:Kaspa共识协议的演变
Kaspa生态系统从GHOST到DAG KNIGHT的演变代表了分布式账本技术中共识协议领域的重大进步。从GHOST协议开始的开创性工作为一系列创新变革奠定了基础,最终导致了DAG KNIGHT的创建。这一演变展示了在驾驭去中心化系统固有复杂性的同时提高交易吞吐量和网络安全性的承诺。
2013年由Yonatan Sompolinsky博士和Aviv Zohar推出的GHOST协议解决了区块创建率与网络安全相关的关键问题。它引入了“贪婪最重观察子树”的概念,以优化区块树中的主链选择。这种变化实现了更高的区块创建率和更大的区块大小,而不必担心51%攻击(工作量证明加密货币中普遍存在的一个问题)。
在随后的几年里,这项成果催生了PHANTOM协议,该协议推广了中本聪共识的最长链规则,以选择最大的、充分连接的区块子集。PHANTOM引入了一个优化问题,旨在选择最大的k聚类子DAG,k代表网络延迟的上限。

DAG KNIGHT协议则得到了进一步发展,消除了假设先验延迟界限的必要性,从而解决了PHANTOM和先前协议的一个局限性。DAG KNIGHT在不假设网络延迟上限的情况下运行,使其成为第一个针对计算能力低于50%的攻击者的无许可无参数共识协议。
无参数性对网络性能有着至关重要的影响。与通常受其硬编码延迟参数约束的参数化协议不同,DAG KNIGHT允许网络根据其实际条件进行收敛。它根据实时对抗性延迟进行调整,使交易确认能够在正常互联网条件下在几秒钟内发生,这是对其前身的重大改进。
DAG KNIGHT的模型假设了拜占庭式设置,这意味着攻击者可以任意偏离协议规则,但在攻击者控制的计算能力少于50%的假设下,系统是安全的。它确保网络在任意高吞吐量配置下仍然保持安全,仅受节点硬件和网络骨干容量的限制。
DAG KNIGHT的优化范式反映了一个双重最小最大问题,它搜索最小的k,使得最大的k聚类覆盖至少50%的DAG。这种微妙的方法在所选块集合之间容忍了足够的延迟和断开连接,平衡了安全性和活跃性。
该协议的自稳定特性使其能够在满足条件后从过去的故障中恢复,确保交易在恢复后得到安全确认。DAG KNIGHT是响应式的,不是在当前可观察到的延迟意义上,而是在对手可能造成的最大延迟的较弱意义上。
总的来说,DAG KNIGHT的共识协议代表了Kaspa生态系统的成熟发展,提供了一个更具适应性、更安全、更高效的系统,是区块链技术研究和发展进步性的明证。
Kaspa的经济模型:代币经济学与治理
代币供应、分配和经济学
Kaspa以其强大的工作量证明引擎而闻名,提出了一种独特的代币经济学方法,其特点是致力于去中心化和公平分配。Kaspa的发行计划囊括了一个复杂的多年计划:
初始启动和分配:Kaspa在2021年11月进行了公平的启动,没有预挖矿或内部分配,确保了一个完全去中心化的开始。初始阶段以每秒500 KAS的稳定挖矿率为特点,相当于每月挖出约13.1亿个KAS。
动态发行计划:Kaspa的发行计划会逐渐减少挖矿奖励,适应通货紧缩模型。采矿奖励每月平稳下降,反映了激励矿工和保持代币稀缺性之间的平衡。到2024年初,这种通货紧缩模型已经完全生效,挖矿速率显著降低。
挖矿演变:Kaspa网络最初可以通过CPU挖矿,后来转向GPU挖矿,在后来是FPGA。到2023年4月,IceRiver引入专用集成电路(ASIC)挖矿,标志着一个新时代的开启,展示了网络的持续发展和对保持强大安全性和效率的承诺。
最新用例和持有者激励措施
KAS代币是Kaspa网络的命脉,用于促进交易并提供质押奖励。随着通货紧缩的发行计划的制定,KAS的内在价值会逐渐增加,激励长期持有并参与网络。不断变化的挖矿市场也表明了一个动态的生态系统,参与者可以利用不同的技术为网络安全做出贡献。
参与式治理
治理机制:投票和提案
Kaspa的治理模式旨在具有动态性和响应性,KAS持有者积极参与关键网络决策。该模式允许社区民主决定各种提案,从技术升级到经济调整。
代币必要性和实用性
Kaspa生态系统的核心是KAS代币,这是与网络协议交互的重要元素。KAS的效用不仅仅是促进交易;它是访问网络内各种功能的关键,尤其是用于支付gas费用。这种内在必要性使KAS在代币经济学分析中具有较高的估值。与许多可能难以找到明确目的的数字资产不同,KAS是Kaspa网络运营的重要组成部分,确保其需求和相关性保持一致。
挖矿奖励和通货膨胀率
Kaspa的挖矿奖励结构经过精心设计,以符合网络的增长轨迹。Kaspa成功地平衡了竞争性挖矿奖励的吸引力和管理网络通货膨胀率的实际需求。每年减半、每月平稳减少的发行计划证明了这种平衡。通过控制通货膨胀率,Kaspa确保代币的长期稳定性和可持续性,避免了其他加密货币可能面临的快速贬值的陷阱。
市场指标和流动性
Kaspa在多个交易所上线交易,这是它的关键市场指标,不仅增强了代币的可访问性,还有助于提高其流动性。交易量和流动性池进一步加强了Kaspa的市场存在,为投资者和用户提供了安全感和交易的便利性。Kaspa在广泛的交易所上线确保KAS仍然是一种流动资产,能够灵活地应对市场需求和变化。
SWOT分析:优势、劣势、机会和威胁
对Kaspa进行SWOT分析展示了一个动态的画卷:
优势:Kaspa最重要的优势在于其强大的社区支持和填补工作量证明领域的空缺。社区的热情和积极参与为网络的增长和稳定提供了坚实的基础。
劣势:Kaspa面临挑战的一个领域是其实用生态系统的发展。随着网络的成熟,扩展其实用性并实现多元化发展将对在快速发展的区块链领域保持相关性和竞争力至关重要。
机会:Kaspa在工作量证明领域的重要地位为它带来了重大机遇。特别是在以太坊转向权益证明共识之后,工作量证明领域留下了一定的市场空缺,而Kaspa正好有机会利用这一点。
威胁:Kaspa分叉的崛起构成了显著的威胁。这些分叉会争夺同一市场的份额,可能会削弱Kaspa的影响力,并将资源和注意力从主网转移。
总之,对Kaspa进行的详细代币经济学分析揭示了一个细致而多层次的画面。虽然它拥有强大的社区支持和在工作量证明生态系统中的战略地位,但Kaspa必须应对生态系统发展和分叉竞争的挑战。尽管如此,其结构良好的代币经济模型,以必要性、实用性、控制通货膨胀和战略市场存在为特征,使Kaspa成为区块链领域一个有前途的参与者。
Kaspa的钱包、交易和挖矿
钱包和交易
Kaspa钱包的类型
Kaspa提供多种钱包选项以满足不同的用户需求:
桌面钱包:这些钱包融合了功能和安全性,非常适合喜欢更实际操作的用户。它们提供广泛的功能和控制,但需要用户注意计算机安全。
移动钱包:非常适合重视便利性和移动性的用户。这些钱包对用户友好,方便用户轻松访问资金,尽管由于移动设备的固有漏洞,此类钱包可能不如其他选项安全。
硬件钱包:具有极高的安全性。这些钱包将私钥存储在实体离线设备中,使其免受在线威胁。它们最适合长期存储或保护大额KAS。
网络钱包:可以通过网络浏览器访问,非常适合快速交易,但具有更高的安全风险,因为更容易受到在线威胁。
选择合适的钱包需要平衡安全性、便利性和KAS代币的预期用途。
在Kaspa生态系统中,用户可以选择多种钱包类型,每种类型都旨在满足用户交互、安全性和便利性的不同需求。
KDX(桌面钱包): KDX是Kaspa的桌面钱包,简单直观,无论用户的技术专长如何,都可以轻松使用。该钱包包括全节点软件,维护了整个Kaspa区块链的副本。KDX的主要优点是轻松安装和零配置要求,允许用户快速设置并参与网络,同时通过运行一个全节点来促进其去中心化。

KaspaNet(在线钱包):KaspaNet是一个基于Web的钱包,为用户提供了迅捷和便利的服务。作为一个在线钱包,KaspaNet实现了快速交易,并可以从任何联网设备上轻松访问。KaspaNet这种Web钱包通常安全性较低,因为私钥可能存储在网上。然而,对于经常进行交易并重点考虑可访问性的用户,KaspaNet提供了一个实用的解决方案。
Kaspad(CLI后台程序):Kaspad是Kaspa的命令行界面(CLI)后台程序。它是网络的支柱,运行一个完全验证交易和区块的全节点。倾向于通过命令行界面参与Kaspa网络的高级用户会选择Kaspad。这个选项通常需要更多的技术知识来操作,但灵活性高,且对节点操作和钱包功能具有高度控制。
KaspiuM(移动钱包):KaspiuM是Kaspa的移动钱包产品,目前正在开发中,旨在为Android设备提供具有钱包功能的移动应用,将Kaspa的覆盖范围扩展到移动用户。移动钱包以其便利性而闻名,允许用户随时随地管理其数字资产。一旦推出,KaspiuM可能会提供用户友好的界面、快速访问资金以及移动用户所需的实用性。
每个钱包都服务于Kaspa的特定用户群,包括那些寻求全节点的完全控制权和强大功能的人,以及那些需要移动解决方案提供的快速、随时访问能力的人。随着Kaspa网络的发展,这些钱包将有助于确保用户以最适合他们需求和偏好的方式参与网络。
挖矿生态系统
Kaspa挖矿入门
Kaspa自诩是具有最高吞吐量的工作量证明加密货币模型。要开始Kaspa挖矿,您需要了解其独特的挖矿生态系统:
区块奖励:由于其快速的区块传播速率,Kaspa以秒为单位奖励矿工。这种频繁的奖励系统基于网络在区块发现方面的低方差,即使是小规模矿工也能持续发现区块并获得奖励。
kHeavyhash算法: Kaspa的挖矿依赖于kHeavyhash算法,这是一种涉及两个标准Keccak哈希函数之间矩阵乘法的新方法。该算法的计算强度允许与其他加密货币进行双重挖矿,并在设计时考虑了量子抗性。这种方法为Kaspa的下一代挖矿技术做好了准备。
深入了解光学工作量证明(OPOW)
光学工作量证明是Kaspa准备利用的创新概念。它为网络整合硅光子学做好了准备,标志着向使用光子设备进行挖矿的转变,这些设备比传统的基于电子的挖矿设置更加节能。
无孤立区块:Kaspa的blockDAG框架通过在DAG结构中索引所有挖出的区块,消除了孤立区块的问题。这种设计上的革命不仅优化了安全性,还确保矿工的工作永远不会被浪费。
色度减半(Chromatic Halvings):Kaspa的发行计划包括色度减半,意味着奖励每月平稳减少,导致每年发行量减少50%。这种模式有助于可持续的挖矿经济和通货紧缩的代币供应,而不会受到传统减半事件的突然影响。
矿池、独立挖矿和硬件考虑
Kaspa支持矿池和独立挖矿两种策略。矿工可以选择加入矿池以获得更稳定的奖励,或者如果他们有足够的计算能力,可以进行独立挖矿。
矿池:矿池是矿工共享计算资源和奖励的集体。对于那些可能没有足够算力自己频繁发现区块的矿工来说,矿池是一个很好的选择。
独立挖矿:对于有这个能力的人来说,独立挖矿可以获得发现的区块的全部奖励。这种方法适合拥有高端设备并能够处理两次较长奖励之间的时间间隔的矿工。
挖矿软件和硬件:挖掘Kaspa,矿工可以使用多种兼容不同硬件设置的软件选项。软件的选择取决于矿工更喜欢AMD还是Nvidia GPU,以及倾向于独立挖矿还是共同挖矿模式。
量子弹性和计算发展
Kaspa的挖矿架构考虑了未来的计算挑战,包括量子威胁。虽然像Kaspa这样的区块链面临的直接量子威胁是基于椭圆曲线签名对量子攻击的潜在影响,但Kaspa可以在必要时通过采用后量子签名方案来缓解这一问题。
量子挖矿:Kaspa网络旨在对抗量子挖矿引入的新情况,这可能会导致传统区块链系统中更高的孤儿率。Kaspa的GHOSTDAG协议和DAGKnight的无参数特性有助于防止量子矿工可能带来的挖矿电力分布变化。
量子安全:Kaspa网络灵活的架构使其能够容纳更庞大的后量子签名,而不会大幅降低吞吐量。虽然可扩展量子计算机的开发仍然是一个遥远的问题,但Kaspa使自己的加密实践能够适应更大的椭圆曲线并将其作为临时解决方案,提高抵御量子攻击的安全性。
节点和全球分布
截至2024年初,Kaspa在全球拥有约340个公共节点,还有其他私有节点为网络的强大贡献力量。节点的全球分布支撑了Kaspa的去中心化特性,确保了其强大性和对抗中心化的能力。
Kaspa的生态系统发展和未来之路
Kaspa生态系统中的工具和应用
Kaspa生态系统包含一套推动其增长和使用的基本工具和新兴应用:
KDX:KDX钱包是用户参与Kaspa网络的网关。它是一个功能齐全的桌面钱包,将全节点体验带到用户桌面,确保他们成为网络去中心化的一部分。
Graph Inspector:一个可视化工具。用户可以用它实时检查Kaspa blockDAG结构。对于希望观察区块和交易在网络内传播的开发人员和爱好者来说,这是一个非常宝贵的工具。
KasBoard:此面板充当监控Kaspa网络活动的神经中枢。它呈现关键指标和实时数据,提供有关网络健康状况、交易吞吐量和挖矿统计数据等信息。
Kaspa上的新兴应用范围从金融服务到社交平台不等,这些应用都利用了Kaspa快速可扩展的区块链基础设施,彰显了Kaspa管理类似于更成熟的区块链的生态系统的潜力。
路线图和未来前景
Kaspa的路线图具有远大的目标,旨在重新定义区块链领域的可扩展性和速度。已实现的里程碑和即将到来的发展将使Kaspa成为加密货币领域的重要参与者。
Dag Knight共识研究(已完成):GHOSTDAG协议向DagKnight的演变将为更快的交易和确认速度奠定基础,详见发表的研究文章。
移动钱包开发(已完成):为了满足社区的需求,正在开发高性能的移动钱包。该钱包将补充Kaspa钱包的现有系列,提升跨设备的用户体验。
KASPA Rust语言编码(测试中):将Kaspa代码库从GoLang转换为Rust是Kaspa提高网络性能的关键一步,旨在实现前所未有的交易和块率,早期估计显示有可能达到每秒10个区块左右的速度。
Ledger集成(测试中):开发工作还致力于实现Kaspa与Ledger硬件钱包的集成。这是为用户提供安全便捷的KAS资产管理方式的重要举措。
升级共识到DAGKNIGHT协议(开发中):已批准和资助的升级遵循DAGKNIGHT协议,这表明网络向更具响应性和拜占庭容错性的网络进行战略转变。该升级包括将可变参数k纳入钱包的交易确认策略中,这与比特币的可变确认要求相似,但具有更快确认的潜力。
每秒增加的区块数(开发中):Kaspa不仅仅停留在每秒一个区块上。其目标是进一步提高这个速率,可能实现每秒多个区块。这样的能力几乎消除了交易确认的等待时间,使Kaspa处于高速加密交易的前沿。
存档节点改进和智能合约实施(规划中):存档节点的升级和智能合约的引入即将到来。这些改进将实现更丰富的历史数据集和复杂的去中心化应用的开发,为网络打开新的可能性。
结语
在本次课程中,我们深入探讨了Kaspa开创性技术的各个方面,包括创新的blockDAG架构和PHANTOM协议,以及独特的Kaspa钱包类型、挖矿生态系统及其Kaspa的代币经济模型。Kaspa在区块链领域独特的可扩展性、安全性和去中心化方法使其从众多区块链平台脱颖而出,有望促进未来高速、高效的数字交易。
Kaspa具有宏大的发展规划,其共识协议将不断发展,技术进步将继续进行,有望成为重塑区块链格局的重要参与者。本课程提供的理论知识和实践见解有助于大家综合了解Kaspa生态系统,促进大家参与这个充满活力的领域并不断创新。区块链的世界在不断发展,及时了解行业的最新动态并积极参与,是参与这个令人兴奋和不断变化的领域的关键。