zkSync(ZK)以太坊 Layer 2 扩展解决方案
zkSync.io 是由 Matter Labs 开发的以太坊 Layer 2 扩展解决方案。它旨在提高以太坊的可扩展性并降低交易成本,同时确保安全性。该解决方案使用 zkRollup 技术,可以将多个交易捆绑到链下,然后使用零知识证明 (SNARK) 在链上进行验证。这个过程确保了交易的有效性,降低了以太坊主网的计算负载,并显著降低了交易费用。
zkSync 的特点和优势
零知识证明汇总 (zkRollups):
zkSync 利用零知识证明汇总 (zkRollups) 技术来提高以太坊的可扩展性和效率,同时保持安全性。其工作原理是将多个交易捆绑成单个批次放在链下,然后使用零知识证明技术 (zk-SNARK) 在链上进行验证。
用户签名交易并将它们提交给 Layer 2 (L2) 运营商,通常称为排序器 (Sequencer)。
这些排序器执行交易,然后将它们捆绑成批次,并定期将这些批次提交到以太坊主网 (Layer 1)。
零知识证明对于确保这些批处理交易的有效性至关重要,而无需透露任何交易细节。证明确认 Layer 2 运营商提出的状态更改是正确的,并且是执行给定交易批次的结果。这种方法减少了以太坊主网的计算负载,因为只需要在链上验证证明,而无需验证单个交易本身。
zkSync 如何将交易发布到以太坊
为了确保数据可用性和降低成本,zkSync 将交易数据作为calldata发布到以太坊,calldata是一种链上存储数据而不影响以太坊主网状态的计算方法。
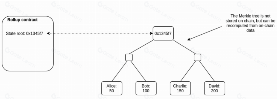
zkSync 的状态(包括账户和余额)由 Merkle 树表示,其根 (Merkle 根) 存储在链上。处理交易时,状态会转移到一个新的 Merkle 根,并且与新状态根一起提交的有效性证明确保新状态是已处理交易的有效结果。

zkSync 使用的证明系统包含各种组件来确保状态转换的正确性,例如 Boojum 工具包,这是一个用于构建和验证电路功能的基于 Rust 的密码学库。这种方法通过减少需要在链上存储和处理的数据量来提高安全性和效率。
zkSync 使用 zkRollups 技术,可以在保持高安全性和数据完整性的同时进行可扩展和具有成本效益的交易。它支持 zkSync 链之间轻松的互操作性,允许整个生态系统内进行无需信任的通信和资产转移。
可扩展性和成本效益:
zkRollups 的使用有助于优化 zkSync 的可扩展性和成本效益,进而提高其处理大量交易并降低相关成本的能力。zkSync 每秒可以处理数千笔交易,这种吞吐量提升尤其有利于需要高交易速率的应用程序,例如去中心化金融 (DeFi) 平台和非同质化代币 (NFT) 市场。
zkRollups 在压缩和验证交易数据方面的效率意味着用户可以享受更低的费用,使其成为适用于小型和大型交易的经济高效解决方案。这对于小额支付和其他需要高成本效益的频繁交易场景尤其有利。
使用案例
去中心化金融(DeFi)
zkSync 可为去中心化金融的应用实现高效、经济的运营。其基础设施支持自动做市商(AMM)、借贷平台和收益农业(或称流动性挖矿)协议,提供低交易费和高吞吐量,使 DeFi 平台能够扩展并服务于更广泛的受众。
支付和转账
zkSync 可促进以太坊上的高效支付和代币转账。该协议为 ETH 和 ERC-20 代币交易提供即时确认和低廉的费用。用户可以快速、经济高效地进行点对点支付和汇款。该系统支持向任何以太坊地址付款,无需预先注册账户,简化了用户体验。
NFT 市场
zkSync 支持非同质化代币(NFT)的创建、转移和交易。zkSync 的基础设施允许这些平台在购买、出售或铸造 NFT 时为用户提供更快、更经济的交易。
跨链桥和智能合约
zkSync 的互操作性功能使创建跨链桥成为可能,这些跨链桥允许资产在不同的区块链网络之间安全高效地转移。这对于需要与多个区块链交互的项目至关重要,提供了一种在不影响安全性的情况下在平台之间移动资产的安全方法。
zkSync 还支持智能合约的部署,使开发人员能够构建和运行具有更高可扩展性和更低成本的去中心化应用程序 (dApp)。其 zkEVM 兼容性确保现有的以太坊智能合约可以轻松移植到 zkSync 上,使开发人员无需进行大量代码修改即可从 zkRollups 中受益。
游戏和元宇宙应用
zkSync 的低费用和高吞吐量非常适合需要频繁交易的游戏和元宇宙应用。开发人员可以创建互动体验,而无需担心高昂的交易成本和缓慢的处理时间,从而实现更具吸引力的用户互动。
企业解决方案
zkSync 的可扩展性和成本效益也对企业应用程序有利。企业可以使用 zkSync 进行各种基于区块链的解决方案,例如供应链管理和身份验证。该协议的优势提高了企业级应用程序的运营效率并降低了成本。
历史和发展
zkSync 由 Matter Labs 开发,这是一家专注于利用零知识证明技术来解决区块链可扩展性问题的公司。zkSync 这个项目分为多个开发阶段,每个阶段都有新的功能和改进。
zkSync Lite
zkSync 的初始版本称为 zkSync Lite,专注于简单支付和基本功能。它展示了 zkRollup 技术的可行性及其扩展以太坊交易的潜力。
zkSync Era
一个进阶的版本,引入了完全的 EVM 兼容性、帐户抽象和增强的安全功能。zkSync Era支持 Solidity 和 Vyper 智能合约,并与 Hardhat 和 Foundry 等流行开发工具集成。
开发亮点:
实施 zkRollup:zkSync 背后的技术是zkRollup,它将多个交易合并为一个单一的批次进行链外处理。
安全审计:zkSync 已通过多项安全审计,以确保其协议的安全性。Matter Labs 还实施了一项漏洞悬赏计划,鼓励社区发现并报告潜在漏洞。
社区和生态系统的发展:随着时间的推移,zkSync 已经建立了一个由开发人员、用户和合作伙伴组成的强大生态系统。该协议支持广泛的 dApp,并与各种工具和服务集成,以增强开发者的体验。
zkSync 项目的愿景与目标
zkSync 的主要目标是为以太坊提供可扩展、低成本和安全的 Layer 2 解决方案。通过利用 zkRollup 技术,zkSync 旨在解决以太坊的可扩展性问题,使去中心化应用程序更广泛地被采用。zkSync 的使命是使区块链技术对用户和开发人员都更加易于访问和高效。
目标
增强可扩展性:通过链下处理交易,zkSync 旨在提高以太坊网络的吞吐量,使其能够每秒处理更多交易。
降低成本:较低的交易费用有助于区块链技术的更广泛采用和可用性。zkSync 的低成本交易使人们可以进行微支付和与 dApp 的频繁交互。
确保安全性:维护交易的安全性和去信任性是重中之重。zkSync 利用以太坊的安全模型,确保所有交易都是安全且可验证的。
改善用户体验:zkSync 注重提供良好的用户体验,包括快速交易确认和与现有以太坊钱包和工具的兼容性。该协议支持即时确认和低费用等功能,使用户更容易与区块链应用程序进行交互。
对生态系统的益处
增加吞吐量:zkSync 的链下处理能力使以太坊网络能够处理更多交易,从而减少拥塞并提高效率。
费用降低:降低的交易成本使人们可以更实惠地与 dApp 进行交互,从而促进更广泛的采用和使用。
增强安全性:通过利用以太坊的安全模型,zkSync 确保所有交易都是安全且去信任的,从而维护网络的完整性。
开发者友善:zkSync 的 EVM 兼容性和对流行开发工具的支持使开发人员更容易从以太坊过渡到 zkSync,让他们能够利用 Layer 2 的优势,而无需对其现有代码库进行大量修改。
zkSync 架构
zkRollup 技术
正如上个模块所解释,zkRollup 技术是 zkSync 的核心。这种 Layer 2 可扩展性解决方案旨在提高以太坊的交易吞吐量并降低成本,同时不影响安全性。
zkRollup 的工作原理,是将链下多个交易聚合到单个批次中。然后离线处理该批次,并生成称为 zkSNARK(零知识简洁非交互知识论证)的密码学证明来验证交易的正确性。该证明会提交到以太坊主网上进行验证,确保交易安全有效,而无需在链上逐个处理每个交易。
与 Optimistic Rollup (乐观汇总)的比较
Optimistic Rollup 默认假定交易有效,只有在任何相关方提出质疑时才会运行计算来检测欺诈行为。虽然它们降低了 Gas 成本,但它们需要有一个争议期,这可能会延迟确定性和解决问题。
zkRollup 提供即时确定性并增强安全性,因为它消除了争论期的需要。总的来说,它们被认为更安全、更高效,但在架构方面也更复杂。
zkRollup 技术的主要优势,在于它能够在维持侧链和主链的高安全标准的同时,提高交易吞吐量。
链上数据可用性和安全措施
数据可用性至关重要,尤其是在确保像 zkSync 这样的 Rollup 系统的完整性和安全性方面。zkSync 中使用状态差异的概念来优化数据提交到以太坊。zkSync 不提交详细的交易数据,而是提交状态差异,即区块链状态的更改。这种方法减少了需要提交到主网的数据量,从而降低了 Gas 成本。
zkSync 拥有专为提高以太坊交易的可扩展性和安全性而设计的技术架构。该架构包含多个组件协同工作,以在保持以太坊主网安全性的同时实现高吞吐量和低交易成本。
zkSync 架构元素

节点实施
zkSync 节点负责接收和处理来自用户的交易。它维护链下状态并将交易聚合到批次中,然后进行密封并提交到链上。该节点确保交易数据被正确处理和存储,从而促进 zkRollup 系统的有效运行。
ZK 电路 (ZK Circuits)
零知识 (ZK) 电路是表示可验证证明所需计算逻辑的数学结构。在 zkSync 中,这些电路定义了 EraVM(zkSync 的虚拟机)内交易执行的规则。电路旨在确保链下处理的每个交易都可以在链上进行验证,从而维护系统的完整性和安全性。
证明者(Prover)
证明者是一个重要的组件,它为链下处理的交易构建密码学证明 (zk-SNARKs),以证明交易执行的正确性,当它们被提交到以太坊主网进行验证时。证明者的作用有助于确保只有有效的交易包含在 zkRollup 中,从而防止欺诈并确保数据完整性。
EraVM
zkSync 使用一种称为 EraVM 的专用虚拟机,它采用基于寄存器的架构,而不是以太坊虚拟机 (EVM) 的基于堆栈的架构。EraVM 经过优化,可以生成零知识证明,从而简化了在链上验证复杂计算的过程。这个虚拟机是 zkSync 高效处理和验证交易的核心。
证明聚合 (Proof Aggregation)
zkSync 利用证明聚合技术来提高可扩展性。简单的证明聚合涉及在以太坊 L1 上集体验证独立的证明,从而减少结算频率以节省 Gas 费用。分层证明聚合允许 ZK 链作为 Layer 3 网络运行,将它们的证明结算到中间的 Layer 2 ZK 链上,从而实现更快的链间通信和原子交易。这种模块化方法确保了整个网络的可扩展性和高效验证。
主权与模块化 (Sovereignty and Modularity)
zkSync 的架构被设计成具有主权性和模块化,允许开发人员根据特定需求定制他们的 ZK 链。这包括配置交易排序、数据可用性策略和共识机制。模块化设计确保开发人员可以完全控制他们的链,从而实现针对各种用例的定制解决方案,同时确保在以太坊生态系统内兼容。
这种综合架构使 zkSync 能够为各种区块链应用程序提供可扩展、经济高效和安全的解决方案,从 DeFi 和 NFT 市场到企业解决方案和跨链互操作性。
zkSync Era 和 zkSync Lite
zkSync Era
zkSync Era 是一个使用零知识证明汇总 (zkRollups) 的以太坊 Layer 2 扩展解决方案,并完全兼容 EVM,允许开发人员部署智能合约。这使其成为复杂去中心化应用程序 (dApp)、DeFi 协议甚至 NFT 市场 的理想选择。
这项技术支持通用计算,旨在提高可扩展性,同时不影响安全性。Era 还集成了 zkPorter,这是一种数据可用性解决方案,通过管理链下数据来进一步提高可扩展性。 zkSync Era 经过优化,使其与 EVM 兼容而不是完全等同。这意味着它支持大多数 EVM 操作码,但省略了一些很少使用或已弃用的操作码,以提高性能和安全性。
这种方法确保几乎所有为 EVM 编写的智能合约都可以与 zkSync Era 配合使用,只需进行最少的修改,最终使开发人员能够利用 EVM 的全部功能,同时受益于 zkSync 的可扩展性和效率提升。
zkSync Lite
zkSync Lite(以前称为 zkSync 1.0)是该技术的简化版本,专注于可扩展的支付和代币转移。它使用 zkRollup 技术为用户提供低成本、更快的交易,但它不支持智能合约。它专为 ETH 和 ERC-20 代币转账、兑换和简单交易等基本操作而设计,使其成为降低以太坊网络 Gas 费用和提高交易速度的简单解决方案。
zkSync Lite 的设计适用于交易简单性和速度至关重要的用例。例如:
小额支付:zkSync Lite 支持快速且经济高效的微支付,使其成为小费、小型在线购买和小額服务支付等应用的理想选择。
高频交易:zkSync Lite 的低延迟和高吞吐量使其适用于需要快速交易处理的高频交易平台。
游戏和 NFT:zkSync Lite 可以用于游戏应用程序和 NFT 市场,快速且廉价的交易对于流畅的用户体验至关重要。
zkSync Lite 和 zkSync Era 的区别:
zkSync Era 和 zkSync Lite 之间的主要区别在于它们的功能和目标用例:

从 zkSync Lite 过渡到 zkSync Era 引入了一些重要的发展:
智能合约支持:zkSync Era 支持广泛的智能合约功能, 可支持复杂 dApp 和协议的部署,这在 zkSync Lite 中是不可行的。
增强可扩展性:zkSync Era 中集成 zkPorter 通过链下管理数据可用性来提供额外的可扩展性,从而显著提高交易吞吐量。
EVM 兼容性:zkSync Era 的完全 EVM 兼容性使开发人员能够以最少的修改迁移现有以太坊 dApp,从而拓宽可以受益于 zkSync 可扩展性的应用程序范围。
高级功能:zkSync Era 包括账户抽象等功能,允许可编程授权和使用除 ETH 之外的代币支付 Gas 费用,从而改善用户体验并提高开发人员的灵活性。
zkSync Era 和 zkSync Lite 的重要性
zkSync Era 和 zkSync Lite 是为提高以太坊的可扩展性,和可用性而设计的重要解决方案。在可扩展性方面,这两种解决方案都通过提高交易吞吐量和降低 Gas 费用来解决以太坊的可扩展性问题,使以太坊能够更广泛地应用于各种应用程序,并且效率更高。
在成本效益方面,通过降低交易成本,zkSync Lite 和 zkSync Era 使以太坊网络上的交互更加实惠,这对于需要频繁交易的应用程序(例如 DeFi 和小额支付)至关重要。这两个 zkSync 解决方案都通过零知识证明维护了以太坊主网的安全性,确保交易的有效性和安全性,同时不影响去中心化。
在开发人员友好性方面,zkSync Era 的完全 EVM 兼容性以及对智能合约的支持为开发人员提供了构建和部署复杂 dApp 所需的工具。Era 的高级功能,例如账户抽象和使用不同代币支付 Gas 费用的能力,通过使交易更方便和灵活来改善用户体验。
综上所述,zkSync Lite 是满足基本支付需求的有效解决方案,而 zkSync Era 则为开发和部署复杂的以太坊应用程序提供了一个综合平台,两者都为以太坊网络的可扩展性和可用性做出了重大贡献。
智能合约
zkSync 中的智能合约与以太坊上的智能合约类似,但由于底层的 zkRollup 技术,zkSync 的智能合约具有更高的可扩展性和效率。zkSync 使用零知识证明来维护安全性 和去信任性,同时链下处理交易。
零知识简洁非交互知识论证 (zk-SNARKs) 用于验证链下计算的正确性。在 zkSync 中,zk-SNARKs 可以确保所有交易和智能合约执行都是有效的,而无需在以太坊主网上执行计算。这减少了计算负载和相关的 Gas 费用,从而实现了更高的吞吐量。
最新的迭代 zkSync Era 完全兼容以太坊虚拟机 (EVM)。这意味着为以太坊编写的的大多数智能合约都可以几乎无需修改地部署在 zkSync 上。EVM 兼容性确保开发人员可以使用熟悉的工具和语言(例如 Solidity)来编写和部署他们的合约。
zkSync Era 还集成了 zkPorter 数据可用性解决方案来提高可扩展性。zkPorter 允许将某些数据保留在链下,从而显着增加了可以在不堵塞以太坊主网的情况下处理的交易数量。
编写和部署智能合约
zkSync 的智能合约使用 Solidity 编写,这与以太坊智能合约相同的语言。开发人员可以使用他们习惯的相同语法和逻辑结构,使过渡到 zkSync 非常简单。
部署智能合约
1.设置开发环境:
安装 Node.js 和 npm (Node 包管理器)。
通过 npm 安装 zkSync 和 hardhat包。
初始化一个新的 Hardhat 项目,并将其配置为与 zkSync 配合使用。
2.配置:
修改 hardhat.config.js 文件以包含 zkSync 特有的设置,例如 zkSync 网络 URL 和 zkSync 特有的编译器选项。
配置示例可能如下:

3.编译智能合约:
使用 Hardhat 框架可以编译 Solidity 合约。Hardhat zkSync 插件确保编译与 zkSync 网络兼容。
4.部署智能合约:
部署过程涉及连接到 zkSync 提供者、创建钱包实例并使用它来部署合约。

可用的开发工具
Hardhat
Hardhat 是一个以太坊的开发环境和任务运行器,现已扩展到支持 zkSync。它允许开发人员编译、部署、测试和调试 Solidity 智能合约。
zkSync SDK
zkSync SDK(zkSync 软件开发包)提供了用于从 JavaScript 环境与 zkSync 交互的工具和库。它包含用于设置钱包、发送交易以及与部署在 zkSync 上的智能合约进行交互的实用程序。
zkSync CLI
zkSync 命令行界面 (CLI,command-line interface) 提供了管理 zkSync 项目的功能,包括部署合约和管理账户。
Remix IDE
Remix 是一个开源的网络和桌面应用程序,可帮助直接从浏览器编写 Solidity 合约。它通过插件和配置支持 zkSync,这些插件和配置将它连接到 zkSync 网络。
集成
这些开发工具集成在一起,为在 zkSync 上开发、测试和部署智能合约提供了一个连贯的环境。
Hardhat 和 zkSync SDK
Hardhat 与 zkSync SDK 集成,为开发人员提供流畅的工作流程。Hardhat 的 zkSync 插件处理编译和部署过程,而 zkSync SDK 提供了与 zkSync 网络交互的基础功能。这种结合使开发人员能够使用熟悉的 Hardhat 结构编写部署脚本和测试,同时利用 zkSync 的特定功能。
Hardhat 和 Remix
开发人员可以使用 Remix 编写和测试智能合约,然后使用 Hardhat 进行更复杂的部署场景。来自 Remix 的编译产物可以轻松导入到 Hardhat 项目中,从而实现灵活的开发工作流。
zkSync CLI
zkSync CLI 可以与 Hardhat 和 zkSync SDK 一起使用来管理部署并与已部署的合约进行交互。它为常见任务(例如部署合约或管理帐户密钥)提供了一个命令行界面,可以集成到自动部署管道中。
测试和调试
Hardhat 的测试框架可用于编写智能合约的单元测试和集成测试。这些测试可以在本地 zkSync 节点或测试网上运行,以确保合约按预期运行。zkSync SDK 在测试过程中促进与合约的交互,从而实现全面的测试覆盖率。
通过集成这些工具,开发人员可以高效地在 zkSync 上编写、测试、部署和管理智能合约,既利用了 zkRollup 的可扩展性和成本效率,又保持了熟悉的开发体验。这种集成支持强大的开发生命周期,从初始合约创建到部署和持续维护。
zkSync 代币 (ZK) 和代币经济学
zkSync 代币 (ZK) 是 zkSync 生态系统内的原生实用型和治理代币,旨在通过促进交易费用支付和支持去中心化治理来维护和推进 zkSync 协议。ZK 代币的推出符合 zkSync 提供可扩展、经济高效和安全的以太坊交易解决方案的目标。
代币的角色和用途
ZK 代币的主要作用是作为通用货币,用于支付 zkSync 网络上的交易费用。通过使用这些代币支付交易费用,网络用户可以享受比以太坊主网更低的交易成本,这主要得益于 zkSync 高效的 Layer-2 扩展解决方案。这激励用户采用 zkSync 进行交易,从而增加网络活跃动和流动性。
代币也对网络的治理框架很重要。代币持有人可以通过投票关键提案来参与决策过程,这些提案会影响协议的未来发展方向,就像许多去中心化治理模型一样。这种方法确保系统的发展能反映其社区的集体利益。
通过 ZK 代币持有者的积极参与,有关协议升级、参数调整和引入新功能的决策变得更加透明和民主。
ZK 代币通过 ZK 代币质押激励网络安全和参与,以支持网络的安全基础设施。质押者会获得 ZK 代币奖励,从而提供经济激励来促进网络的弹性和稳定性。
代币持有者还可以作为流动性提供者,通过向不同的资金池添加流动性来换取 ZK 代币奖励,这对于运行在 zkSync 上的去中心化交易所 (DEX) 和其他 DeFi 应用的功能至关重要。
代币经济学
分配和供应
ZK 代币的总供应量上限为 210 亿枚。分配策略包括向用户和贡献者进行空投。具体而言,总供应量的 17.5% 用于空投,其中 89% 分配给活跃用户,11% 分配给通过开发、宣传或教育支持 zkSync 生态系统的贡献者。这种分配策略旨在根据参与者对网络的贡献和活动,公平地奖励他们。
空投分配是根据 2024 年 3 月 24 日对 zkSync Era 和 zkSync Lite 活动的快照确定的。空投资格取决于对 zkSync 生态系统的活动和贡献水平。例如,经常在 zkSync 上进行交易并通过开发或宣传促进网络增长的用户将获得更高的分配。这种方法旨在公平分配代币并鼓励继续参与和为 zkSync 生态系统做出贡献。
激励机制和经济模型
zkSync 的经济模型包括激励机制来创造网络参与和流动性提供。
质押 ZK 代币的用户会为网络的安全做出贡献,并获得额外的 ZK 代币奖励。zkSync 生态系统中的流动性提供者会因向不同资金池添加流动性而获得 ZK 代币奖励,确保去中心化交易所 (DEX) 和其他 DeFi 应用在 zkSync 上的功能,帮助维持大宗交易和其他金融活动所需的流动性。
治理
zkSync 采用去中心化治理模式,ZK 代币持有人可以提议和投票更改协议。这包括有关协议升级、参数调整和引入新功能的决策。目标是确保 zkSync 的发展由其社区指导,促进透明和集体决策。
治理提案通过结构化的流程提交,确保社区中的所有声音都被听到。代币持有人可以使用他们的 ZK 代币参与讨论并对提案进行投票。这种民主的治理方式确保决策反映社区的集体利益,并且所有利益相关者都有机会参与协议的开发。
未来去中心化计划
zkSync 旨在逐步进一步去中心化其治理和运营结构。未来计划包括加强治理框架,以允许更细粒度的决策和更广泛的社区参与。这可能涉及更详细的治理协议和机制,以确保所有利益相关者都有机会参与决策过程。
一个重要关注领域是引入 zkPorter 等附加功能,这将进一步提高可扩展性和数据可用性。zkPorter 的集成和治理预计将通过社区投票来管理,确保 zkSync 仍然是一个用户驱动的平台。
安全与隐私
安全机制和协议
zkSync 采用多方面的安全方法来确保其 Layer 2 扩展解决方案的完整性和可靠性。它使用了零知识汇总 (zkRollups) 技术,zkRollups 会将多个交易捆绑在一起放在链下处理,然后在链上发布一个称为 zk-SNARK(Zero-Knowledge Succinct Non-Interactive Argument of Knowledge,零知识简洁非交互知识论证)的单一密码学证明。zk-SNARK 可以保证批量中所有交易的有效性,同时不会泄露有关交易的具体细节。
zkSync 处理的每个交易都伴随着一个有效性证明,该证明由以太坊主网上面的智能合约进行验证。这些密码学证明确保没有哪个单个验证者可以错误地改变系统状态或挪用用户资金。这种方法提供了一种与以太坊主链相当的高安全性。
如果验证者无响应或行为恶劣,zkSync 会使用优先队列机制,用户可以直接向以太坊主网络提交退出请求。然后,验证程序需要在指定的时间范围内处理这些请求,如果他们未能做到这一点,系统将进入“出埃及模式”,允许用户直接将他们的资产提取到以太坊主网上。这种机制确保用户即使在不利条件下也能控制他们的资产。
zkSync 包括一个合约升级机制,以促进迭代改进。如果用户不同意提议的更改,他们有权选择退出未来的升级。系统会提供四周的冻结期,在此期间,用户可以选择退出系统,保留当前状态,而不是接受新版本。这种机制平衡了升级需求和用户自主权以及安全性。
该网络依赖于成熟的密码学原语,其协议的证明系统使用 PLONK 和 RedShift,哈希使用 SHA256 和 Rescue,签名使用 muSig。这些组件基于广泛接受的密码学假设(例如抗碰撞性和伪随机性),确保协议的强健性。
zkSync 中的免信任操作
zkSync 的架构通过最大限度地减少用户信任任何中央权威机构或验证者的需求,来确保免信任操作。这是通过以下设计原则实现的:
密码学保证:使用 zk-SNARK 可以确保所有交易都经过密码学验证。验证者无法更改系统状态或窃取资金,因为有效性证明保证了状态转换的正确性,使 zkSync 成为一个免信任的系统。
用户控制资金:zkSync 的设计允许用户始终控制他们的资金。私钥可以存储在冷钱包中,用户无需主动监控网络。即使验证器出现故障,用户也可以使用优先队列系统将他们的资产直接提取到以太坊主网上。
去中心化安全委员会:升级机制由一个由以太坊社区知名成员组成的安全委员会监督。该委员会可以通过超级多数投票批准紧急升级,确保可以在保持去中心化治理结构的同时快速应用安全补丁。
zkSync 的隐私增强功能
zkSync 通过使用零知识证明来增强隐私,它允许验证交易而无需透露交易本身的任何特定细节。它还支持机密智能合约,这些智能合约可以在不暴露底层数据的情况下执行逻辑运算。这对于需要隐私的应用程序(例如机密金融交易或私人数据管理)尤其重要。
与其他隐私解决方案的比较
zkSync 的隐私功能与其他 Layer 2 解决方案和注重隐私的区块链进行了比较:
乐观汇总 (Optimistic Rollups):与 zk-Rollups 不同,乐观汇总依赖于欺诈证明机制。该机制假设交易有效,除非受到质疑。此模型需要链上数据可用性,并且本质上不提供交易细节的隐私保护。另一方面,zk-Rollups 可以提供即时有效性证明,同时不会泄露交易细节,从而提供更好的隐私保护。
隐私币:以隐私为中心的加密货币(例如 Monero 和 Zcash)通过高级密码学技术(例如环签名和 zk-SNARK)提供链上隐私。虽然这些解决方案提供了强大的隐私保证,但它们不像 zk-Rollups 那样有效地解决可扩展性问题。zkSync 将隐私与可扩展性结合在一起,使其适用于高吞吐量应用程序。
其他 Layer 2 解决方案:与 Polygon 和 Arbitrum 等其他 Layer 2 解决方案相比,zkSync 由于使用了零知识证明,因此提供更好的隐私保护。虽然这些解决方案提高了可扩展性,但它们本质上并不能提供与 zkSync 相同级别的交易隐私。
审计和漏洞赏金计划
安全审计结果
zkSync 已经经历了多次安全审计,以确保其协议安全可靠。这些审计由专门从事区块链技术的知名安全公司进行,涵盖了协议的许多重要方面,包括密码学假设、智能合约代码和系统架构。
审计过程涉及彻底检查 zkSync 的代码库,以识别潜在漏洞。这包括对代码库的静态和动态分析、对密码学协议的正式验证以及在各种场景下的压力测试。目标是确保协议能够抵御攻击并在不同条件下正常运行。
审核结果总体良好,没有发现重大漏洞。在审计过程中发现的轻微问题,已由 zkSync 开发团队迅速解决。随着协议的不断发展,持续审计过程有助于维护协议的安全性。
漏洞赏金计划和社区贡献
zkSync 实施了一项积极的漏洞赏金计划,以鼓励发现和报告安全漏洞。该计划邀请社区中的安全研究人员和开发人员识别和报告漏洞,以换取财务奖励。他们的奖励分级基于报告漏洞的严重程度。例如,严重问题会获得更高的奖励,激励研究人员专注于识别重大安全漏洞,尽管这种结构确保最严重的漏洞得到优先处理和迅速解决。
除了漏洞赏金计划外,zkSync 还成立了一个由以太坊社区知名成员组成的安全委员会,负责监督协议的安全性。他们可以批准紧急升级以解决问题,而备受尊敬的社区成员参与安全委员会,为协议的安全框架增加了一层信任和责任。
互操作性和生态系统
zkSync 生态系统中的互操作性
zkSync 的架构旨在促进其生态系统内部的互操作性。互操作性通过桥梁的使用来实现,桥梁可以实现跨不同区块链层和网络的有效通信和资产转移。zkSync 通过先进的桥接机制,支持第一层 (L1) 到第二层 (L2) 通信和 rollup 间 (L2 到 L2) 通信,旨在增强跨链交互。
主要桥梁称为 zkSync Portal Bridge,它允许资产在以太坊主网和 zkSync 网络之间安全转移,帮助确保其用户能够轻松安全地在这两个层之间转移资产。
Hyperbridge 处理账户抽象和外部中继器以自动执行跨链交易,降低用户复杂性并自动管理在目标链上发起调用的过程。它们使用中继器来最小化交易费用并增强用户体验。例如,在 zkSync 上发起的交易可以在另一个链上自动完成,而无需人工干预,使跨链互动感觉更加轻松。
Bridgehub 充当 zkSync 生态系统内所有桥梁通信的中心枢纽,促进 L1 上资产的锁定和解锁,并与多个 ZK 链和 validium 协调。这种设置简化了桥接过程,并确保资产跨不同链安全高效地管理。
生态系统和合作伙伴
zkSync 建立了许多合作伙伴关系和合作项目来增强其生态系统。知名合作伙伴包括 Tether 等项目,Tether 已集成 zkSync 以实现高效的稳定币交易。它还与 DeFi 平台、NFT 市场和跨链协议合作,以扩大其影响力和功能。
值得注意的合作包括:
SyncSwap:一个利用 zkSync 提供更低费用和更好交易体验的去中心化交易所 (DEX)。它还提供流动性池,和用于新项目启动的启动板(launchpad)功能。
Velocore:一个从 Velodrome 分叉出来的 DEX,利用 zkSync 进行治理和流动性激励。Velocore 允许协议通过治理代币的发行,来激励流动性提供者。
Mute:zkSync 的流动性中心,提供 DEX 功能、收益耕种(流动性挖矿)和用于折扣代币获取的债券平台。
建立在 zkSync 上的项目和应用程序
很多项目和应用程序利用 zkSync 的可扩展性和低交易成本进行创新。例如:
EraLend:一种去中心化借贷协议,可最大限度地提高资本效率并降低风险。EraLend 与其他基于 zkSync 的平台(例如 SyncSwap)合作,以增强安全交易并支持新项目。
Onchain Trade:一个提供现货交易、借贷/借款和零滑点永续交易的多功能 DeFi 协议。它使用 zkSync 技术来优化流动性提供并减少无常损失。
Hypercomic:一个使用 zkSync 的“Read2Earn(阅读赚钱)”模式的网络漫画应用程序,奖励用户阅读网络漫画和参与 NFT 互动。
这些项目展示了 zkSync 在支持各种应用程序(从金融服务到数字内容平台)方面的灵活性。
社区和支持
zkSync 拥有一个强大的社区,通过不同的计划和支持渠道获得激励。该平台提供丰富的文档和资源,帮助开发人员和用户入门。这包括有关部署智能合约、将 zkSync 集成到应用程序以及使用其 API 的详细指南。
支持渠道包括社区论坛(用户可以在其中讨论问题、共享知识和协作项目)、活跃的社交媒体渠道和 Discord 服务器,以促进实时交流和支持。
开发者和用户资源
zkSync 为开发人员提供了一套工具和资源,包括用于流行开发环境(例如 Hardhat 和 Truffle)的 SDK、CLI 工具和插件。其文档提供技术细节和示例,以帮助开发人员高效地构建和部署应用程序。
对于用户,zkSync 提供教程和常见问题解答,以帮助他们进行钱包设置、资产转移和导航生态系统。该平台还提供漏洞赏金计划,激励社区成员识别和报告安全漏洞,从而为 zkSync 的安全性和可靠性做出贡献。
费用结构和成本效益
费用结构
zkSync 的费用结构旨在优化成本,同时确保高安全性和效率。费用由以下几个部分组成:
L1 数据费用:此费用与以太坊 (L1) 上发布的数据相关。由于 zkSync 依赖以太坊主网的数据可用性和安全性,因此在 L1 上发布 calldata 的 gas 费用是费用结构的重要部分。L1 gas 价格的不稳定性,意味着此成本可能会波动。
L2 Gas 费用:这些是在 zkSync 的 Layer 2 (L2) 上的计算成本。与以太坊不同,zkSync 使用零知识证明来验证交易,这会影响操作的定价。例如,某些针对 CPU 性能进行优化的操作(例如 keccak256)在 zkSync 中证明成本更高。
生成证明费用:生成 zk-SNARK(零知识简洁非交互知识论证)证明需要大量的计算资源。这些成本被计入交易费用中,以确保 zkRollup 的完整性和安全性。
存储费用:zkSync 采用类似于以太坊的“热”和“冷”存储槽的机制。用户最初会支付最高(冷存储)费用,然后访问“热”存储槽会获得退款。这确保用户在优化存储成本的同时,始终有足够的 gas 应对最坏情况。
与以太坊主网费用比较
与以太坊主网相比,zkSync 可以节省大量成本。通过链下处理交易并仅向 L1 提交简洁的证明,zkSync 减少了每个交易所需的 gas。通常,zkSync 用户支付的费用仅为以太坊上的一小部分,使其成为高频交易和小额交易的诱人选择。
成本效益
降低成本的机制
zkSync 采用多种机制来降低交易成本:
批量处理:交易在处理之前会聚集成批。这种方法可以最大限度地减少与 L1 的交互次数,从而显着降低相关成本。通过为多个交易提交单个证明,zkSync 可以最大限度地提高效率并降低费用。
优化数据存储:zkSync 针对存储成本使用后付费模式,将用于执行的 gas 与用于数据可用性的 gas 分开。这确保用户仅为实际发布的数据付费,从而最大限度地减少不必要的开销。
可扩展的证明系统:zkSync 使用 PLONK 和 RedShift 等可扩展的证明系统,旨在高效处理高交易量。这些系统有助于管理生成证明的计算成本,即使交易量增加,也能保持较低的费用。
真实世界应用中的节约成本示例
zkSync 的成本效益,使各种应用程序能够更经济地运营:
去中心化交易所 (DEX):Uniswap 等平台使用 zkSync 提供更低的交易费用,使频繁交易对用户来说更实惠。
NFT 市场:NFT 平台受益于更低的铸造和交易费用,使艺术家和收藏家能够参与该生态系统,而无需支付以太坊主网上交易的高昂成本。
DeFi 协议:借贷平台利用 zkSync 提供具有更低交易费用的金融服务,从而提高可访问性和用户参与度。
费用模型的计划更新和更改
zkSync 正不断改进其费用模型,以确保长期的可持续性和效率。一些计划中的更新包括:
动态定价机制:未来的费用模型将包含动态定价,根据实时网络状况和 L1 的 gas 价格进行调整。这种方法旨在保持公平可预测的费用,同时平衡成本和性能。
增强去中心化:zkSync 计划将费用确定过程去中心化,减少对中心化运营商的依赖。此举将涉及社区治理和自动系统来设置和调整费用,确保更加民主和具有弹性的生态系统。
改进的数据压缩:数据压缩技术的改进预计将进一步减少需要在 L1 上发布的数据量,从而降低用户成本。
长期可持续性
zkSync 的费用模型的可持续性依靠以下策略:
高效的证明系统:证明系统的不断改进将使 zkSync 能够处理不断增长的交易量,而不会相应增加成本。
激励参与:zkSync 的经济模型可激励验证者和用户积极参与,从而创建一个支持低成本运营的生态系统。
社区治理:去中心化治理有助于维持和优化费用结构,确保其能够适应不断变化的网络动态和用户需求。
zkSync 的费用结构,旨在为以太坊交易提供可扩展且具有成本效益的解决方案。通过批量处理和优化数据存储等创新机制,zkSync 与以太坊主网相比可以节省大量成本。费用模型的费用模型的持续发展,包括动态定价和增强去中心化等计划,可确保长期可持续性和效率。利用先进的密码学技术和社区治理,zkSync 旨在提供可持续、具有弹性的低成本高性能区块链解决方案。
未来路线图分析
zkSync 的发展路线图和未来功能
zkSync 的发展路线图旨在确保其可扩展性、安全性和可用性不断提升。这涉及到开发和功能发布的几个阶段。重点仍然放在优化 zkSync Era、集成 zkPorter、实施去中心化治理和增强跨链互操作性。
计划中的功能和更新
zkSync Era 增强功能:这包括不断升级以优化性能并扩展 EVM 兼容性。改进旨在使开发人员体验更流畅,并为智能合约操作提供更强大的平台。
zkPorter 集成:zkPorter 旨在通过链下管理数据可用性来进一步扩展 zkSync 网络。这将显着提高交易吞吐量并降低成本,使 zkSync 成为更高效、更具可扩展性的解决方案。
去中心化治理:实施去中心化治理涉及引入复杂的投票机制和社区参与工具。这可以确保协议更改反映 zkSync 社区的利益,促进更民主的决策过程。
跨链互操作性:对 zkSync Portal Bridge 和其他跨链解决方案的增强将促进 zkSync 与其他区块链网络之间的资产转移。这改善了生态系统的互操作性,使不同的区块链网络更易于与 zkSync 进行交互。
未来的升级还包括开发新的证明系统以及集成硬件加速解决方案,以进一步增强协议的性能和安全性。
长期愿景
zkSync 的长期愿景是将自己打造成以太坊的领先 Layer 2 解决方案,提供无与伦比的可扩展性、安全性和成本效益。目标是创建一个生态系统,使开发人员可以轻松构建复杂的去中心化应用 (dApp),用户可以以最少的费用进行交易,并且所有参与者都能从高安全性和去中心化中受益。
zkSync 在零知识证明和 Layer 2 可扩展性方面的进步将对更广泛的区块链领域产生重大影响。通过降低交易成本和提高吞吐量,zkSync 可以帮助缓解以太坊的拥塞问题,使区块链技术更易于被广泛应用领域的各种应用程序所使用,例如去中心化金融 (DeFi)、非同质化代币 (NFT) 等。zkSync 对互操作性和去中心化的重视,也将有助于建立一个更加互联和弹性的区块链生态系统。
zkSync 通过为 Layer 2 解决方案设定新标准,旨在培养创新并推动区块链技术的更广泛采用。这可能会导致开发出更具可扩展性和用户友好的应用程序,从而进一步提高区块链技术在各个领域的实用性和采用率。
总结
在整个探索 zkSync 的过程中,我们涵盖了以下几个方面:
费用结构:zkSync 提供了详细且优化的费用结构,通过批量处理和优化数据存储等机制,与以太坊主网相比显著降低了成本。
成本效益:通过利用可扩展的证明系统和创新的存储解决方案,zkSync 确保交易成本保持低廉,从而使 DEX、NFT 市场和 DeFi 协议等应用程序受益。
未来费用模型:计划的更新包括动态定价机制、增强的去中心化和改进的数据压缩技术,以保持公平可预测的费用。
路线图和即将发布的功能:即将推出的关键功能包括 zkSync Era 的增强功能、zkPorter 的集成、去中心化治理和改进的跨链互操作性。
长期愿景:zkSync 旨在成为领先的 Layer 2 解决方案,在更广泛的区块链领域推动可扩展性、安全性和成本效率方面取得重大改进。
zkSync 正朝着显着改善以太坊生态系统的方向大步迈进。它结合了用于可扩展性的零知识证明,再加上费用结构和清晰的路线图,使其能够很好地应对当前的区块链挑战。集成 zkPorter 等高级功能以及对去中心化和互操作性的承诺,将进一步巩固 zkSync 在区块链技术未来中的作用。
持续的开发和社区参与对于实现 zkSync 的全部潜力至关重要。随着协议的演变,它可能会为 Layer 2 解决方案设定新的标准,推动区块链领域的更广泛采用并培养创新。这种循序渐进的方法可确保 zkSync 始终站在区块链技术的最前沿,为各种应用提供可扩展、安全且经济高效的解决方案。