Bitrock(BROCK)一种 Layer-2 解决方案
Bitrock 作为一种 Layer-2 解决方案,完全兼容以太坊虚拟机(EVM),使开发者能够使用熟悉的工具(如 Metamask 和 Truffle)来部署去中心化应用(DApp)和智能合约。作为 Layer-2 区块链,它在独立于主网的同时处理交易,为以太坊基础操作提供了一个可扩展且高效的替代方案。通过将部分网络工作负载转移到 Layer-2 上,Bitrock 减轻了以太坊常面临的拥堵问题,提高了交易速度并降低了费用。
该 L2 于 2023 年 7 月通过隐秘启动方式悄然上线,故意避免了预售、私募销售或风险投资的参与。这一决定是为了防止代币的早期高估值,这是许多依赖预售或私募融资的大型项目常见的问题,通常会导致初期市场资本过高。
相反,Bitrock 的启动策略侧重于有机市场进入,使其更易于为那些可能因高昂投资门槛被排除在外的小型零售投资者所接受。该项目采用了完全流通的供应量,没有锁仓代币,这增加了透明度,减少了关于早期投资者抛售代币的担忧。
Bitrock 在 Layer-2 区块链领域脱颖而出,通过提供更强的可扩展性、更快的速度和更低的交易成本,相较于其他 Layer-2 解决方案,如 Polygon、Arbitrum 和 Optimism。该网络每秒处理一个区块,达到高达 12,000 TPS(每秒交易数)的交易吞吐量,显著超过了以太坊 Layer-1 的容量,后者的平均交易处理能力仅为 15 TPS。即使是像 Polygon 这样的成熟 Layer-2 解决方案,其交易吞吐量也大约为 7,000 TPS。
Bitrock 网络使用了 IBFT 2.0 权威证明(PoA)共识机制,确保了更低的资源消耗和更快的区块最终确认。与以太坊主网在高峰期间经常波动且较高的 gas 费用相比,Bitrock 的交易 gas 费用明显较低,平均每笔交易仅为 $0.00001。
使命
Bitrock 的使命集中在提升交易效率和降低成本,这两个是以太坊用户面临的关键痛点。平台的设计重点在于减少交易处理时间和降低网络交互所需的 gas 费用。通过其 PoA 共识算法,Bitrock 减少了通常与交易验证相关的计算负担和能耗。该系统支持高速交易,几乎为零的 gas 费用,旨在提供一个去中心化应用(DApp)和金融交易能够在不受高昂成本限制的情况下扩展的环境。这使得 Bitrock 成为去中心化金融(DeFi)、游戏以及其他需要快速、成本高效区块链解决方案的行业项目的理想选择。
开发团队、投资者、支持者和合作伙伴
开发团队及其专业知识

Bitrock 区块链项目由一支经验丰富、技术精湛的团队开发,该团队在区块链技术、去中心化金融(DeFi)和 Layer-2 解决方案方面拥有深厚的专业背景。与许多依赖外部投资者或风险资本资金的项目不同,Bitrock 的开发团队选择自筹资金,以确保对项目方向和决策的完全控制。该团队凭借显著的技术能力,成功地在短时间内将 Bitrock 从初步概念转变为完全可操作的区块链,展示了其快速交付的能力。
选择不采用现有区块链的分叉,而是创建一个原创的 Layer-2 解决方案,表明了开发团队在创新和设计方面的能力。他们决定从零开始构建 Bitrock,专注于可扩展性、速度和成本效率。选择 IBFT 2.0 权威证明(PoA)共识机制,反映了团队致力于提供更快、更便宜和更安全的区块链交易的承诺。与更常见的工作量证明(PoW)或权益证明(PoS)机制不同,这一方法突出了团队对现代区块链平台性能和安全需求的深入理解。
KYC 和通过 Assure DeFi 的安全验证**
为了增强透明度和安全性,Bitrock 团队通过 Assure DeFi 进行了“实名验证”(KYC)验证。Assure DeFi 是区块链行业中知名的验证服务提供商,提供严格的 KYC 流程。与 FBI 和美国检察官办公室等机构的合作,进一步提升了他们的可信度。对于区块链项目而言,KYC 验证有助于在社区中建立信任,确保项目相关人员可以公开追责,并最大限度地降低欺诈或不当行为的风险。
主要合作伙伴关系
Bitrock 已与一些重要的合作伙伴建立了关系,推动了其生态系统的成长和功能性。一项非常重要的合作关系是与 Wanchain 的合作,Wanchain 帮助实现了跨链互操作性。Wanchain 的技术为 Bitrock 的原生跨链去中心化交易所(DEX)——Rockswap 提供支持,使得资产能够在多个区块链之间进行交易,而无需依赖那些链上的原生代币。这一集成大大简化了用户体验,并降低了跨链交易的费用。
另一项有趣的合作是与 CTDSEC 的合作,CTDSEC 是一家备受认可的区块链安全审计公司,已对 Bitrock 的区块链和智能合约代码进行了审计,从安全性和代码完整性方面为项目提供了强有力的验证,确保用户和开发者知道 Bitrock 的底层基础设施强大且没有可被利用的漏洞。
区块链平台的合作与整合
Bitrock的生态系统扩展战略包括与知名区块链平台和工具的整合。以下是一些最值得注意的合作:
Dextools:一个区块链数据分析平台,Bitrock通过与Dextools的整合,为用户提供关于交易对和Bitrock区块链上流动性的实时分析数据。这一整合帮助用户在Bitrock生态系统中高效地监控和交易资产。
Bitmart:一个全球加密货币交易所,Bitrock的原生代币BROCK在该平台上上市。这一合作提升了BROCK代币的流动性和可访问性,使全球用户能够交易BROCK代币。
TrustWallet:一个去中心化钱包提供商,支持Bitrock网络,允许用户在Bitrock网络上存储、发送和接收代币,同时为用户提供访问运行在Bitrock区块链上的去中心化应用(DApps)的能力。
这些合作通过提升Bitrock在更广泛的加密生态系统中的可见性、功能性和可访问性,推动了其增长。
Bitrock的技术架构
IBFT 2.0 权威证明(PoA)共识机制详解

IBFT 2.0 PoA机制通过依赖受信任的验证者,并通过超大多数的共识确保区块终结性,平衡了速度、安全性和可扩展性。这使得它特别适合用于需要高吞吐量和快速确认时间的应用场景,如去中心化金融(DeFi)和其他高需求应用。
Bitrock采用的IBFT 2.0 权威证明(PoA)共识机制,比传统的工作量证明(PoW)或权益证明(PoS)系统提供了更高效、可扩展和安全的交易验证方式。
IBFT 2.0 PoA工作原理:
验证者:在PoA系统中,一组预先选定的验证者负责验证交易并将新区块添加到区块链。这些验证者根据其声誉或身份进行选择,他们不会像PoW或PoS系统那样为区块验证而竞争,而是轮流提议区块,从而显著减少了所需的时间和计算资源。
区块提议:网络中的每个验证者轮流提出一个区块。当一个验证者提出区块时,必须经过其他验证者的超大多数签名和批准。通常,至少66%的验证者必须同意该区块的有效性,才能将其添加到区块链中。
容错能力:IBFT 2.0引入了拜占庭容错(BFT),意味着网络可以容忍最多三分之一的验证者恶意行为或失败,而不会影响系统的功能。即使一些验证者遭到破坏,只要大多数验证者是可信的,网络仍然可以安全地运行。
效率:由于区块生产者(验证者)是预先批准的,因此与PoW需要大量计算资源相比,PoA在能源使用和速度上要高效得多。IBFT 2.0机制确保区块能够快速完成,从而允许非常短的区块时间(在Bitrock的案例中为1秒)。
安全性和终结性:一旦区块通过所需数量的验证者验证,它就被视为最终确定,不能更改或回滚。这种终结性确保了高安全性,并防止了链重组等潜在攻击。
验证者激励:在Bitrock的实现中,验证者通过接收交易费用(以BROCK代币支付)来奖励他们在确保网络安全方面的角色。这些奖励激励他们保持诚实行为,因为如果他们恶意行为,他们的身份和声誉将受到威胁。
可扩展性指标:12,000 TPS 和 1秒区块时间
Bitrock的一个标志性特征是其可扩展性。该网络设计能够处理每秒最多12,000笔交易(TPS),远远超越以太坊主网的交易吞吐量,后者的平均交易量大约为15 TPS。这种可扩展性使得Bitrock非常适合高需求的去中心化应用,尤其是在游戏和去中心化金融(DeFi)等行业中。
此外,Bitrock还实现了令人印象深刻的1秒区块时间,即将新区块添加到区块链所需的时间。这种快速的区块生成确保了交易几乎瞬间得到确认,显著提升了用户体验。这些特点使Bitrock在速度和可扩展性方面位于更先进的Layer-2解决方案行列,尤其与其他Layer-2链如Polygon和Arbitrum相比,它们的吞吐量较低且区块时间较长。
PoA与传统工作量证明(PoW)和权益证明(PoS)系统的比较
Bitrock使用的PoA共识机制在根本上与更广泛应用的工作量证明(PoW)和权益证明(PoS)系统有所不同:
工作量证明(PoW):在PoW系统中,如比特币,矿工们通过竞争解决复杂的数学难题来验证交易。这个过程需要大量的计算能力和能源。PoW系统以其高安全性著称,但它们在交易速度上较慢,并且能源消耗高,使得它们在需要高吞吐量的应用场景中扩展性较差。
权益证明(PoS):在PoS系统中,如以太坊2.0,验证者根据他们质押的代币数量来选择。虽然PoS比PoW消耗的能源要少得多,但与PoA相比,它仍然可能较慢,因为验证者需要锁仓代币才能有机会提议区块,且根据网络拥堵和质押竞争,可能会导致一定的延迟。
权威证明(PoA):与上述两种机制不同,PoA依赖一组预选的验证者,这些验证者不需要为区块验证而竞争,而是按照预定的方式轮流将区块添加到区块链。这一过程不需要像PoW那样大量的计算能力,也不需要像PoS那样质押资产,因此在速度和能源使用方面,PoA要高效得多。PoA的权衡是,它需要依赖验证者的信任,这也是为什么Bitrock强调通过Assure DeFi等KYC流程来使用经过验证的可信验证者。

1秒区块时间和12,000 TPS吞吐量
Bitrock的快速区块时间和高交易吞吐量是通过IBFT 2.0 PoA共识机制与优化的网络基础设施相结合实现的。网络中的验证者是预先批准的,并且高效轮换,确保区块能够迅速验证并添加到区块链中,避免不必要的延迟。IBFT 2.0的容错设计提供了高可用性,确保即使部分验证者失败,网络仍能顺利运行。
由于Bitrock作为与以太坊兼容的Layer-2解决方案运行,它处理的是链下交易,然后将这些交易结算到主以太坊链上。这种链下处理使得Bitrock能够绕过以太坊Layer-1上可能发生的拥堵,从而提升了它在处理交易时的吞吐量,同时保持几乎为零的Gas费用。
与以太坊虚拟机(EVM)的互动以部署智能合约
Bitrock完全兼容以太坊虚拟机(EVM),这意味着开发者可以使用与以太坊相同的工具在Bitrock上部署智能合约。这包括Metamask、Truffle和Remix等流行的开发环境。通过保持与以太坊的兼容性,Bitrock使开发者能够将基于以太坊的应用和项目迁移到Bitrock,而无需对代码进行重大修改。
主要功能
几乎为零的Gas费用和快速交易
Bitrock的一个突出特点是它能够提供几乎为零的Gas费用。每笔交易的平均费用大约为$0.00001,这与以太坊Layer-1网络中通常波动较大且较高的Gas费用形成鲜明对比。这一费用结构使得Bitrock成为开发者和用户寻求成本效益高的区块链体验的理想选择。
Bitrock的交易效率通过其1秒的区块时间得到增强,这使得交易几乎能够即时确认。这种低成本和快速交易的结合,使Bitrock成为其他Layer-2解决方案的可行替代方案,特别适用于去中心化金融(DeFi)和游戏等应用场景。
Rockswap及其多链整合
Rockswap是Bitrock的原生去中心化交易所(DEX),旨在支持跨链交易。与传统的只限于单一区块链的DEX不同,Rockswap允许用户在包括Bitrock在内的超过10条不同区块链之间进行资产交易,而无需持有目标区块链的原生代币或支付目标区块链的Gas费用。
这种功能通过允许用户用源区块链的代币支付Gas费用,简化了资产交换过程,消除了跨链交易通常涉及的复杂性。Bitrock与Wanchain的合作使得这一跨链功能成为可能,用户可以在以太坊、币安智能链(Binance Smart Chain)等区块链之间转移资产。与其他平台相比,Rockswap提供了更快速且更具成本效益的跨链交易。
Rockswap还与Bitrock的更广泛生态系统集成,支持质押、挖矿和流动性管理。这一整合使其成为推动网络内去中心化金融(DeFi)应用的有价值工具。它以更低的成本和更快的速度处理跨链交易,相较于许多其他去中心化交易所具有显著优势。
通过Bitrock的代币构建器创建代币
Bitrock提供了一个用户友好的代币创建功能——代币构建器,允许个人和开发者在Bitrock区块链上创建自定义代币,而无需任何编码或高级技术知识。代币构建器内置了预加载的合约模板,使其易于使用,适合广泛的用户群体。
通过代币构建器创建的代币完全兼容以太坊的标准(如ERC-20),因此能够在更大的以太坊生态系统中使用。通过提供简化的代币创建过程,Bitrock使新的项目能够轻松启动自己的代币,降低了代币创建和去中心化金融(DeFi)项目的准入门槛。
Bitrock的生态系统包括质押和挖矿机会,主要通过Rockswap进行。质押允许用户锁仓BROCK代币或其他资产来帮助确保网络安全,并获得奖励。质押奖励因平台而异,但可能相当可观,某些利率在主网上最高可达60%的年化收益率(APY)。用户还可以选择在以太坊平台的一侧进行质押,虽然年化收益率较低,但约30%的APY依然具有竞争力。
Rockswap上还提供了流动性挖矿,用户可以为各种交易对提供流动性并获得奖励。流动性挖矿通过向用户分发代币来激励其参与,奖励那些将资产锁仓在流动性池中的用户。这些流动性池帮助维持DEX上顺畅的交易操作所需的流动性。
质押和流动性挖矿是Bitrock生态系统健康运作的核心,鼓励用户积极参与网络并赚取奖励。这些机制也有助于Rockswap的稳定性和流动性,确保平台保持高效、功能完整。
BROCK代币与USDB稳定币
什么是BROCK代币?
Bitrock区块链的原生代币是BROCK,该代币已以完全流通的供应量发布,这意味着没有锁仓或待释放的代币。这消除了与其他项目中常见的锁仓供应量或长期归属计划相关的担忧,避免了早期投资者或团队成员可能会导致的代币抛售问题。
BROCK代币在Bitrock生态系统中有多种用途,支持其运营并为参与者提供效用。作为一枚基于以太坊区块链的ERC-20代币,BROCK可以轻松地在基于以太坊的去中心化应用(DApp)和交易所之间进行交易和使用。以下是BROCK代币的效用和代币经济学的详细介绍:
BROCK代币的用途
交易费用:BROCK用于支付Bitrock区块链上的交易费用。凭借Bitrock几乎为零的Gas费用,用户可以以最小的成本执行交易,这使其在去中心化金融(DeFi)项目、开发者以及需要高交易吞吐量且成本较低的用户中非常高效。
质押与验证者奖励:BROCK支持质押,允许用户锁定他们的代币并为网络的安全性做出贡献。验证者则通过验证交易并保护网络安全来获得代币奖励,这激励了参与,并保持了网络的去中心化。
治理:BROCK持有者可以参与治理决策,允许他们对影响网络未来发展的提案进行投票。
BROCK的代币经济学
总供应量:Bitrock在推出时采用了完全流通的供应量,这意味着所有代币在启动时即可使用,没有锁仓或归属的代币。这确保了透明性,并避免了可能由早期投资者引发的代币释放事件所带来的抛售问题。
税收分配:涉及BROCK代币的交易需缴纳4%的税费。其中3%用于项目开发,支持项目的持续发展和创新;1%则用于流动性,确保市场稳定和流动。
上市情况:BROCK已在多个去中心化和中心化交易所上线,如Uniswap、Bitmart和MEXC。这使得BROCK代币能够为广泛的用户提供流动性和交易机会。
这些BROCK代币的用途和代币经济学使其在Bitrock生态系统中具备多功能性,既支持低成本交易,又激励网络安全,还推动社区驱动的治理。
什么是USDB?
USDB代币是Bitrock区块链上的原生稳定币,旨在与以太坊网络上的USDT(Tether)保持1:1的锚定关系。该稳定币是Bitrock与Wanchain合作创建的,旨在促进Bitrock和以太坊生态系统之间的跨链交易。
USDB的主要功能是为用户在Bitrock生态系统中提供一个稳定的资产,用于交易和操作。作为稳定币,USDB缓解了大多数加密货币相关的价格波动,使其成为需要价值稳定性的应用(如支付、汇款或去中心化应用(DApps)中的金融服务)的理想选择。
USDB代币的用途
跨链交易:USDB促进了Bitrock生态系统内的跨链资产转移。用户可以轻松地将以太坊上的USDT(ERC-20)桥接为Bitrock网络上的USDB(BROCK-20),从而实现不同区块链之间的稳定、低成本交易。
稳定的价值存储:USDB提供价值稳定性,非常适合用于Bitrock生态系统内的去中心化金融(DeFi)应用。用户可以使用USDB进行交易、质押或提供流动性。其与美元挂钩的稳定价值能够帮助用户避免其他加密货币的价格波动风险。
Rockswap上的交易:USDB可用于Rockswap(Bitrock的原生去中心化交易所)进行多链交易。USDB提供的稳定性确保了可靠的流动性池,支持高效交易并在兑换过程中将滑点降到最低。
USDB的代币经济学
与USDT挂钩:USDB通过Bitrock桥接保持与USDT的1:1锚定关系。作为一种广泛使用的稳定币,USDT为USDB的价值稳定性提供了支撑,用户可以在USDT和USDB之间自由转换。
桥接费用:通过Bitrock Bridge将USDT转换为USDB时,需要支付0.5%的桥接费用。该费用用于支持桥接操作成本并激励生态系统中的流动性。在首次使用桥接时,用户需要批准其代币,之后的转账过程将更加简化。
流动性与稳定性:USDB为Bitrock生态系统提供了流动性支持,作为去中心化应用内的稳定币选项。USDB帮助维护流动性池,确保用户在交易和操作中能够使用可靠的稳定媒介。
用户的质押机会与年化收益率(APY)
质押是Bitrock生态系统的重要功能,用户可以锁定BROCK代币来帮助保护网络安全,同时获得奖励。质押功能在Bitrock主网和以太坊平台上均可用,不同的平台提供不同的年化收益率(APY)。在Bitrock主网上,质押奖励的APY最高可达60%,对于希望通过持有代币获得高收益的用户来说,这是一个非常有吸引力的选项。主网的高APY旨在激励用户积极参与,并对网络作出长期承诺。用户通过质押代币参与网络安全和共识机制,支持交易验证和网络功能。
对于倾向于在以太坊平台上质押的用户,APY略低,平均约为30%。虽然收益相较主网有所减少,但这一选项仍然具有竞争力,允许用户无需将资产完全迁移到Bitrock主网即可参与质押。通过提供这两种质押选项,Bitrock满足了不同用户的需求,同时确保了网络的安全性和功能性。
智能合约与去中心化应用(DApp)部署
EVM兼容性与开发者工具
Bitrock完全兼容以太坊虚拟机(EVM),这意味着熟悉以太坊的开发者可以轻松地在Bitrock网络上部署去中心化应用(DApp)和智能合约,而无需学习新的编程语言或开发框架。这种兼容性确保开发者能够快速上手,降低了开发门槛。
网络支持广泛使用的开发工具,例如Metamask、Truffle和Remix。这些工具为编写、测试和部署智能合约提供了熟悉的环境。开发者可以使用与以太坊相同的编程语言Solidity,在Bitrock上构建DApp并执行智能合约。
通过使用这些工具,开发者可以在本地编写和测试智能合约,然后再将它们部署到Bitrock网络。此外,Bitrock还提供API集成,允许开发者将其应用程序与区块链连接,实现DApp与区块链后端的无缝交互。
在Bitrock上部署智能合约
由于Bitrock的EVM兼容性,其智能合约部署流程与以太坊类似。以下是部署智能合约的一般分步流程:
设置开发环境
安装开发工具,例如Metamask(用于管理私钥并与区块链交互)和Truffle或Remix(用于编写和编译智能合约)。确保开发环境支持Solidity,这是编写智能合约的编程语言。
连接到Bitrock网络
将开发环境配置为与Bitrock网络交互,在Metamask中添加Bitrock为自定义RPC网络。此步骤需要添加网络详细信息(例如RPC URL和链ID),以确保应用程序与正确的区块链交互。Bitrock提供主网和测试网,供开发者测试和部署合约。
编写智能合约
使用Solidity编写智能合约。Bitrock上的智能合约可以遵循以太坊的标准,例如ERC-20(用于创建同质化代币)和ERC-721(用于创建非同质化代币)。合约代码可以在Remix或Truffle中编写。
编译智能合约
编写完成后,需要将智能合约编译为区块链可理解的格式。可以使用Truffle框架或Remix内置的Solidity编译器(Solc)完成这一过程。编译可以确保智能合约没有语法错误并已准备好部署。
部署智能合约
合约编译完成后,可将其部署到Bitrock网络。这一步通过Metamask与Bitrock区块链交互,将智能合约发送到网络。部署合约需要支付少量的Gas费用(以BROCK代币支付),但由于Bitrock的低交易成本,费用非常低廉。
验证部署并与合约交互
部署完成后,开发者可以使用Bitrock的区块浏览器验证合约状态。一旦确认,合约便会在区块链上生效,用户可以通过前端DApp或直接通过智能合约调用与其交互。
应用场景
已经有多个去中心化应用(DApp)和项目部署在Bitrock上,这些项目充分利用了其高可扩展性和低交易费用。以下是一些常见的应用场景:
去中心化金融(DeFi)
Bitrock低成本、快速交易的能力使其非常适合需要频繁交易的DeFi应用。去中心化交易所(DEX)、借贷平台和收益农业(Yield Farming)等DApps可以在没有以太坊高Gas费用限制的情况下部署运行。
代币创建
通过Bitrock的代币构建器(Token Builder),项目可以轻松创建和部署自定义代币,而无需高级技术知识。多个项目已采用此功能来推出自己的代币,用于各种用途,例如DApp的实用代币、游戏资产以及奖励系统等。
NFT平台
基于ERC-721标准的非同质化代币(NFT)项目已在Bitrock上部署,创作者可以以最低的交易成本铸造NFT。NFT市场和游戏从Bitrock的高交易量处理能力和低成本中受益,能够提供更高效和可扩展的平台。
跨链DApp
通过与Rockswap的集成,开发者已部署跨链DApp,支持不同区块链生态系统之间的资产转移。这使用户无需离开Bitrock环境即可与多链资产交互,简化了用户体验,同时降低了成本。
安全性、审计与验证者机制
PoA验证者系统及其效率
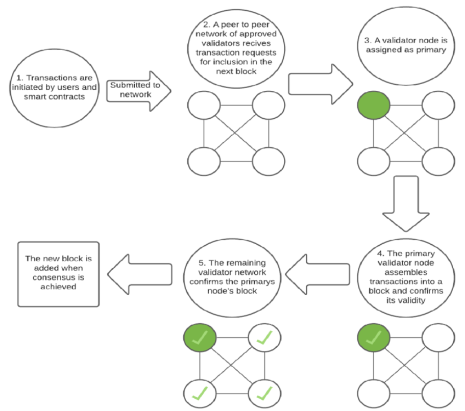
Bitrock采用权威证明(PoA)共识机制,具体使用的是IBFT 2.0协议,旨在提高网络的速度和安全性。在PoA系统中,一组受信任的验证者负责验证交易并创建新区块。与传统的工作量证明(PoW)或权益证明(PoS)机制相比,PoA系统更加注重验证者的身份和可靠性,而不是计算能力或持有代币的数量。
Bitrock使用的IBFT 2.0协议确保验证者以确定性的方式轮流提议新区块。要将区块添加到链中,需要超大多数(通常为三分之二)的验证者同意该区块的有效性。这种机制降低了恶意行为的风险,因为恶意验证者必须占据多数才能危害网络。
权威证明(PoA)模型的一个显著优势是其高效性。通过依赖受信任的验证者,而非去中心化的矿工或代币持有者网络,PoA能够显著加快交易处理速度并降低能源消耗。
在Bitrock的案例中,网络实现了1秒的区块时间,并能够处理每秒12,000笔交易(TPS)。这些性能指标在PoW或PoS系统中难以实现。这使得Bitrock非常适合高吞吐量的应用场景,包括去中心化金融(DeFi)平台和大规模去中心化应用(DApp)。
安全审计及CTDSEC的结果
Bitrock已通过CTDSEC的全面安全审计。CTDSEC是一家备受尊敬的区块链安全审计公司,曾为以太坊和XRP等顶级区块链项目提供审计服务,其专业性为Bitrock网络安全的审计结果提供了极高的可信度。本次审计涵盖了Bitrock区块链的智能合约、验证者系统以及基础设施。
CTDSEC的审计结果确认了Bitrock网络的安全性,没有发现可能危及系统完整性的重大漏洞。本次审计评估的关键内容包括:
验证者性能与可靠性
对PoA系统进行了深入审查,以确保验证者的操作一致且安全。
CTDSEC验证了验证者轮换系统和区块最终化流程的稳健性,确保即使某些验证者暂时不可用,网络仍能持续运行。
智能合约代码审查
审查了Bitrock的智能合约实现,确保其不存在如重入攻击(Reentrancy Attack)或溢出/下溢问题,这些问题曾在其他区块链项目中引发安全隐患。
网络可扩展性与交易验证
CTDSEC审查了网络在高交易量下安全运行的能力,确认了Bitrock宣称的每秒12,000笔交易(TPS)的性能,并确保这一高吞吐量不会以安全性为代价。
验证者奖励与网络安全
在PoA系统中,验证者通过奖励机制获得激励,以维护网络的完整性和安全性。在Bitrock中,验证者通过参与交易验证和新区块创建来赚取BROCK代币。奖励结构基于每区块奖励制度,这意味着每成功验证一个区块,验证者即可获得固定数量的代币奖励,具体为100,000,000,000,000 Wei,等于0.0001 BROCK。
由于Bitrock的区块时间为1秒,验证者能够持续获得稳定的奖励,这确保了他们的积极参与和诚实行为。同时,Bitrock支持高达12,000 TPS的吞吐量,进一步提升了验证者的奖励潜力,因为更高的网络交易量意味着验证者能够处理更多交易并获得更多区块奖励。
该奖励机制的设计不仅为验证者提供了经济回报,还确保了网络的长期稳定与安全性。验证者必须保持其可信状态,才能继续获得奖励,这激励他们以可靠的方式运行,并维护区块链的完整性。这种设计为Bitrock的高效运行和长期发展提供了有力保障。
Rockswap
Bitrock的原生去中心化交易所(DEX):Rockswap
Rockswap是运行在Bitrock区块链上的原生去中心化交易所(DEX),是Bitrock生态系统的重要组成部分。它为用户提供了一种无需中心化交易所等中介即可进行资产交易的方式,从而实现资产的去中心化管理。Rockswap增强了Bitrock区块链上资产的流动性,同时为用户提供了一个高效的资产管理平台。
作为DEX,Rockswap具有多个优势,包括透明性、安全性以及对资金的完全控制。在Rockswap上,用户在整个交易过程中始终拥有资产的所有权,而无需像在中心化交易所那样将资产存入第三方的托管中。相反,用户可以直接从他们的钱包中进行交易,避免了第三方托管的风险。这种去中心化的方法与Bitrock为去中心化金融(DeFi)应用提供安全高效平台的目标一致。
功能性:多链支持、低成本交易与用户友好界面
Rockswap的一大亮点是其多链支持功能,这使得用户可以在不同区块链生态系统之间进行资产交易。该DEX旨在促进跨链交易,允许用户在不需要持有这些链的原生代币或支付原生代币的gas费用的情况下交换不同区块链上的资产。这对于那些希望进行跨链交易而无需与多个钱包或平台交互的用户来说,尤其重要。
Rockswap的用户友好界面设计简洁直观,既适合经验丰富的用户,也适合新手用户。它具有简便的交换机制,用户只需连接钱包,选择要交易的资产,几次点击即可完成交易。该界面经过优化,确保用户能够轻松访问多链资产并管理交易,无需面对传统平台上跨链交易的复杂性,提供了顺畅的使用体验。
跨链能力和资产交换
Rockswap的一个创新特点是其跨链能力。这一功能使得用户可以在不同区块链网络之间进行资产交易,而无需持有这些链的本地代币。通常情况下,当用户想要在不同区块链上进行交易时,需要持有该链的本地代币(例如,在以太坊上需要ETH来支付Gas费用)。而Rockswap通过允许用户使用Bitrock的BROCK代币作为支付交易费用的主要方式,去除了这一障碍,从而简化了跨链交易。
举个例子,用户可以在Rockswap平台上将基于以太坊的代币与币安智能链(BSC)的代币进行交换,而无需同时持有ETH和BNB用于支付Gas费用。这一过程通过与Bitrock合作的跨链桥技术提供商Wanchain得以实现,Wanchain为这些跨链交易提供了必要的桥接技术。跨链兼容性不仅减少了交易成本,还通过将整个过程集中在一个平台上,简化了用户体验。
Rockswap的未来发展与路线图
Rockswap的开发团队已经规划了一个雄心勃勃的路线图,未来的更新和功能将进一步提升平台的能力。即将推出的开发包括增强的多链集成,使平台能够支持更多的区块链,扩展其跨链交易功能。目标是集成来自顶级区块链生态系统的更多资产,为用户提供更广泛的流动性池和资产选择。
Rockswap预计将引入更多先进的交易功能,如限价订单和流动性池,增加平台对专业交易者的灵活性和实用性。自动化做市商(AMM)机制的集成也将提升平台的流动性,为用户提供更好的定价和更低的滑点交易。
此外,平台还计划改进用户界面,加入更复杂的分析和交易工具,帮助用户更深入地了解其交易活动,并做出更明智的决策。
Token Builder
Bitrock 的 Token Builder 工具
Bitrock 的 Token Builder 是一个用户友好的工具,允许个人和开发者在 Bitrock 区块链 上轻松创建自定义代币。这个工具专为那些没有编程经验的用户设计,使他们仍然能够启动自己的代币。该工具提供了一种简化且易于访问的代币创建方式,帮助用户无需深厚的技术技能就能参与去中心化金融(DeFi)或启动自己的项目。
Token Builder 工具在 Bitrock 生态系统 内部运行,并且完全兼容 以太坊虚拟机(EVM)。这确保了使用该工具创建的代币能够与去中心化应用(DApp)进行交互,并可以在更广泛的 以太坊生态系统 中使用。通过遵循以太坊广泛使用的标准,例如 ERC-20(用于可替代代币)或 ERC-721(用于非同质化代币,NFT),这些代币保持广泛的兼容性,并能轻松集成到其他基于以太坊的系统和平台中。
这种无缝兼容性使得用户能够轻松地在 Bitrock 区块链 上部署代币,利用其可扩展性、低交易成本和快速交易时间。Token Builder 通过提供模板和预配置的智能合约简化了创建过程,因此用户可以专注于代币的目的、名称和特性,而不需要处理复杂的编程和区块链开发。
无论是创建 公用代币、治理代币,还是 NFT,Bitrock 的 Token Builder 都能确保任何人都可以在一个安全高效的区块链环境中创建并部署自定义代币。
无需编程知识即可创建自定义代币的应用场景
Bitrock的Token Builder工具使用户能够在无需编程知识的情况下创建自定义代币。该工具的简便性使其适用于各种应用场景,让开发者和非技术用户都能够轻松使用。以下是一些最常见的应用场景:
去中心化金融(DeFi)项目的启动:开发者可以轻松地创建代币来代表去中心化金融平台中的资产,例如用于流动性池、治理或质押机制。通过Token Builder,DeFi项目可以更简单地启动其生态系统,快速部署并吸引用户,无需复杂的智能合约开发。
社区代币和实用代币:许多社区项目需要代币来代表会员资格或激励用户参与。使用Token Builder,组织可以快速创建自己的社区代币,而无需理解智能合约开发中的技术复杂性。该功能非常适合忠诚度计划、社交代币和项目治理。
游戏代币:游戏平台可以利用Token Builder创建游戏内货币、奖励或NFT,供区块链游戏使用。标准化的代币合约使代币能够轻松集成到游戏生态系统中,使开发者能够在区块链环境中创建和管理数字资产,例如收藏品、奖励或游戏内购买。
资产代币化:希望将现实世界资产(如财产、商品或知识产权)代币化的企业或个人,可以通过Token Builder创建代币。这为物理资产提供了数字化表示,允许这些资产在区块链应用中进行交易、转移或使用。代币化为分割所有权、交易和投资提供了新的机会。
标准化预加载合约,简化代币发布
Token Builder 工具通过提供 预加载合约模板,简化了代币创建过程。这些预配置的模板基于标准化的以太坊代币合约,如 ERC-20(用于可替代代币)和 ERC-721(用于非同质化代币 NFT)。这确保了通过此工具创建的代币安全、功能完善,并与更广泛的以太坊生态系统兼容,且无需自定义编程或专业知识。
使用这些标准化合约确保代币遵循行业最佳实践,对于项目的 安全性 和 可靠性 至关重要。通过遵守 ERC 标准,代币能够享受经过充分测试并广泛接受的框架,从而减少因编写自定义智能合约时可能出现的错误或漏洞。对于那些不具备技术背景的用户来说,这尤其重要,因为他们可能不了解智能合约开发的复杂性。
Token Builder 的流程非常直观和简便,用户可以通过一系列简单的步骤配置他们代币的关键参数。这些参数包括:
代币名称:代表代币的名称。
代币符号:代币的简短标识符(例如,BTC 表示比特币,ETH 表示以太坊)。
总供应量:代币的最大发行量。
小数位数:代币可以分割的小数位数。
除了这些基本参数,用户还可以根据需求自定义一系列选项。预加载的合约处理所有后台功能,因此用户可以避免因编写不良或不安全的智能合约而导致的风险,这通常会影响项目的成功。
一旦配置好代币的参数,Token Builder 会将合约部署到 Bitrock 区块链 上,确保代币在几分钟内上线并投入使用。这个无缝的过程为用户提供了一种快速高效的方式,能够轻松创建代币,无需涉及智能合约开发的复杂性,帮助他们快速启动项目或将资产整合进 Bitrock 生态系统。
使用 Bitrock 的 Token Builder 工具创建的项目和代币示例
Token Builder 工具已经成为多个项目在 Bitrock 生态系统 中启动代币的关键工具。以下是一些使用 Token Builder 启动的代币和项目示例:
DeFi 项目:许多 去中心化金融(DeFi) 应用程序已经利用 Token Builder 创建了自己的 治理代币。这些代币允许持有者参与项目决策投票、参与 质押机制 和 流动性挖矿 等活动。通过使用 ERC-20 标准,这些代币与其他 DeFi 平台和交易所完全兼容,尤其是在 以太坊生态系统 中,确保用户可以无缝参与跨平台活动。
NFT 市场:在 NFT 领域,很多项目也通过 Bitrock 的 Token Builder 创建了 非同质化代币(NFT),这些代币代表 数字艺术收藏品、游戏内资产 和 收藏品。这些代币可以在兼容的 NFT 市场上进行交易,提高了 NFT 在区块链生态系统中的流动性和可访问性。此外,这些 NFT 还可以集成到 区块链游戏 中,提供可验证的独特游戏内物品或收藏品,供玩家交易。
社区驱动的代币:多个 在线社区 和 初创公司 利用了 Token Builder 启动了自己的 实用代币。这些代币用于 奖励系统、授予 治理权利 和促进 社区互动。通过使用 Token Builder,这些项目可以轻松激励用户参与、创建忠诚度计划,并建立去中心化的决策机制,让社区成员参与到项目的发展和治理中。