Ontology(ONT)一款高性能的开源区块链
Ontology 是一款高性能的开源区块链,旨在弥合去中心化系统与现代 Web3 生态系统需求之间的鸿沟。由 Ontology Foundation 于 2017 年推出,该平台致力于为企业和个人提供安全且基于信任的基础设施,特别关注去中心化身份和数据管理解决方案。与许多其他区块链不同,Ontology 的目标不仅是成为去中心化应用(dApps)的开发平台,更希望在数字化加速发展的时代,重新定义个人和企业级数据的处理方式。
Ontology 平台凭借对用户隐私和安全的重视,在区块链领域占据了独特的地位。其去中心化身份框架 ONT ID 允许用户创建、控制和管理自己的数字身份,而无需依赖中心化机构。此外,Ontology 还提供分布式数据交换框架(DDXF),用于促进网络上的安全高效数据共享。这些特性使得 Ontology 的愿景与 Web3 的核心目标保持一致,即在保障互操作性的同时,赋予用户更大的控制权、透明度和自主权。
Ontology 的一大特点是其可扩展性和高性能。其采用 VBFT (Verifiable Byzantine Fault Tolerance) 共识机制,这一混合模型结合了拜占庭容错 (BFT)、权益证明 (PoS) 和可验证随机函数 (VRF),使网络能够实现高交易吞吐量和低延迟,非常适用于对效率和可靠性要求极高的企业级应用。此外,Ontology 还集成了多种虚拟机 (VM),包括以太坊虚拟机 (EVM),增强了跨链互操作性,使不同生态系统的开发者能够无缝部署智能合约。
Ontology 在构建信任机制方面不仅依赖于技术创新,同时也通过社区驱动的治理模式进行推动。其双代币系统(ONT 和 ONG)确保了生态内各方的激励机制得以优化。ONT 作为治理代币,赋予持有者投票权,而 ONG 则用于支付交易费用并支持链上操作。该系统使经济激励与网络长期健康发展保持一致,确保生态参与者既是贡献者,也是收益者。
除了技术与经济架构,Ontology 还十分重视可用性。其旗舰产品 ONTO Wallet 提供了一体化的用户界面,使用户能够在多个区块链上管理数字身份、资产及 dApps。对用户体验的关注,使得 Ontology 不仅适合区块链新手,同时也能满足经验丰富的开发者的需求。凭借这些优势,Ontology 在金融、医疗、供应链等多个行业得到了广泛应用。
创始团队与发展历程
Ontology 由一支富有远见的技术团队于 2017 年创立,核心领导者为区块链行业的知名人物 Jun Li,他在技术和金融领域拥有丰富经验。Jun Li 毕业于武汉大学,获得计算机科学硕士学位,并在曼彻斯特大学获得 MBA 学位。他在 Ontology 的技术框架设计及战略方向制定方面发挥了关键作用。凭借对数据隐私、信任体系以及去中心化系统挑战的深刻理解,他的远见为 Ontology 奠定了行业领先地位。
Ontology 的创始团队汇集了来自软件工程、密码学及企业级解决方案等多个领域的专家。这种跨学科的合作方式使团队能够打造一个既能满足企业复杂需求,又保持去中心化和用户自主权的区块链平台。依托团队的专业知识,他们不断优化系统,设计出高性能、安全性强以及用户友好的界面。
与 Neo 的合作关系
Ontology 的发展与其与 Neo 的战略合作关系密切相关。作为另一大区块链平台,Neo 为 Ontology 提供了坚实的技术基础,并让其能够接触到不断壮大的区块链开发者和爱好者社区。这一合作不仅加速了 Ontology 早期的发展,也帮助其在竞争激烈的区块链行业中获得了更高的信誉和知名度。
代币分发策略
Ontology 的发展历程中有多个关键里程碑,这些成就塑造了其行业地位。Ontology 在推出后不久,采用了一种独特的代币分发策略,这使其区别于传统的 Initial Coin Offering(ICO) 模式。Ontology 并未通过公开销售筹集资金,而是通过一系列空投和社区激励计划分发代币。
主网发布
2018 年,Ontology 正式发布主网,这是其发展历程中的重要一步。主网的推出引入了 ONT 代币和 ONG 功能代币,构成了 Ontology 独特的双代币经济模型。随后,Ontology 进一步推出了关键功能,如 ONT ID 去中心化身份系统和 VBFT 共识机制,展现了平台在技术创新和用户体验设计方面的承诺。
使命与愿景
Ontology 的使命深植于去中心化、隐私保护和用户赋权的原则。该平台设想了一个全新的世界,在这个世界中,个人和企业无需依赖中心化机构即可完全掌控自己的数据和数字身份。通过提供创新的区块链解决方案,Ontology 致力于构建一个高效且安全的去中心化未来,确保所有数字交互都建立在可信赖的基础之上。这一使命不仅关注区块链技术的技术层面,还强调其伦理影响,旨在让用户在日益数字化的社会中重新掌握主导权。
传统系统通常依赖中心化中介来建立信任,但这些系统容易受到低效、安全漏洞和权力滥用的影响。Ontology 的愿景是用区块链技术取代这些传统体系,构建一个去中心化的基础设施,使信任能够直接在参与者之间建立。该平台希望打造一个透明且可验证的生态系统,让用户可以自由互动、交易和共享数据,而无需担心操控或滥用。
Ontology 旨在重新定义数据所有权和使用规范。通过提供工具,例如去中心化身份解决方案 ONT ID 和分布式数据交换框架(DDXF),Ontology 赋予用户掌控自身数据的能力。这一理念与平台更广泛的目标保持一致,即创造一个安全且注重隐私的数字环境,让个人能够根据自身需求自主管理信息。
该平台支持互操作性,使企业和开发者能够将 Ontology 解决方案与现有系统及其他区块链无缝集成。这一愿景体现了技术协作与互联互通的必要性,确保 Ontology 的工具能够适用于不同的行业和应用场景。
另一个关键愿景是包容性。Ontology 旨在让区块链技术对个人和企业都更加易用,无论其技术背景如何。通过提供像 ONTO Wallet 这样的用户友好界面,以及全面的开发者资源,Ontology 期望降低区块链技术的使用门槛,推动更广泛的采用。
Ontology 的核心特性与代币经济模型
Ontology 的核心特性
Ontology 在区块链领域脱颖而出,凭借其创新方法解决信任、隐私和数据安全等关键挑战。其功能设计精细,既能满足个人用户的需求,也适用于企业级应用,使其成为多功能平台,涵盖广泛的应用场景。Ontology 的核心理念围绕去中心化、高性能及用户至上的解决方案,确保用户在与数字系统交互时能够保持对自身数据和身份的完全掌控。
去中心化身份框架
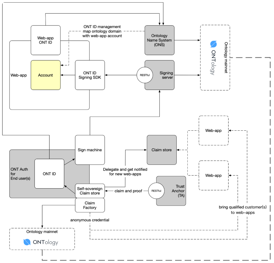
Ontology 最具代表性的功能之一是其去中心化身份框架 ONT ID。该系统允许个人和企业创建、管理和验证其数字身份,而无需依赖中心化机构。ONT ID 赋予用户对个人信息的完全所有权和控制权,用户可以根据需求选择性地共享或验证身份信息。这一功能在需要身份认证的场景中尤为重要,如访问金融服务、医疗记录或政府系统,同时确保用户隐私得到最大程度的保护。

分布式数据交换框架(DDXF, Distributed Data Exchange Framework)

Ontology 另一项关键功能是分布式数据交换框架(DDXF),该框架促进了安全、透明且高效的数据共享。DDXF 提供了一种去中心化机制,使数据所有者可以掌控其数据的访问权限,同时允许授权方在合规的情况下使用数据。这一框架在医疗行业尤为重要,医疗数据通常需要在多个利益相关方之间共享,同时必须严格遵守隐私和监管标准。通过区块链技术,DDXF 确保数据交换的可审计性和防篡改性,从而在各方之间建立信任。

VBFT (Verifiable Byzantine Fault Tolerance)共识机制
Ontology 的技术架构由 VBFT 共识机制驱动,该机制结合了可验证随机函数(VRF)、拜占庭容错(BFT)和权益证明(PoS)。这一混合模型提供了高交易吞吐量和低延迟,使其适用于对速度和稳定性要求较高的应用。与传统共识机制在可扩展性和安全性之间难以平衡的情况不同,VBFT 确保 Ontology 能够处理大量交易的同时,维护网络完整性。这一特性对于企业级应用及需要强大性能的实际场景至关重要。
互操作性
Ontology 也高度重视互操作性,认识到区块链的未来在于与现有系统及其他区块链网络的无缝集成。Ontology 支持多种虚拟机,包括 Ethereum Virtual Machine(EVM),这使开发者能够在 Ontology 网络上部署兼容 Ethereum 的智能合约。这种兼容性扩大了 Ontology 的开发者群体,使现有 dApps 和工具可以轻松迁移至其生态系统。
双代币模型
Ontology 另一项重要特性是其双代币模型,包括 ONT 和 ONG 代币。ONT 作为治理代币,使用户能够参与网络决策并对关键提案进行投票。而 ONG 作为功能代币,主要用于支付交易费用和支持链上操作。这种经济结构不仅确保了网络的可持续性,还优化了参与者的激励机制,鼓励用户积极参与生态系统。
双代币系统
Ontology 的双代币系统是其经济框架的核心,旨在确保网络的可持续发展和高效运行。与许多仅使用单一代币的区块链平台不同,Ontology 采用 ONT 和 ONG 两种独立代币,将治理功能与链上实用功能分离。这一设计提升了灵活性和效率,对于维护健康、可扩展的生态系统至关重要。
ONT token
最大供应量:10 亿 ONT
ONT 代币是 Ontology 网络的治理代币,持有者可参与决定平台未来发展的重要治理流程。通过持有 ONT,用户可以对关键治理提案进行投票,如协议升级、共识机制参数调整以及其他重大网络发展决策。
这一参与式治理模式确保 Ontology 维持社区驱动的平台特性,使利益相关方能够直接影响其发展方向。此外,ONT 的治理功能也符合 Ontology 去中心化的理念,强化了在无信任环境下进行集体决策的重要性。
ONT 代币分配
社区激励与合作伙伴 (12%)
生态系统发展 (25%)
技术社区 (10%)
机构合作伙伴与投资者 (28%)
Ontology 团队 (15%)
NEO 委员会与空投 (10%)
ONG 代币
ONG 代币是 Ontology 网络的功能代币,主要用于支付链上操作费用,如交易费、智能合约执行及网络维护。ONG 通过质押机制生成,ONT 持有者可随着时间的推移获得 ONG 奖励。
这一双代币结构构建了一个自我维持的经济模型,使 ONT 持有者通过质押支持网络,并获得 ONG 作为回报。ONG 的持续分配确保了网络具备充足的资源来覆盖运营成本,而无需依赖外部资金。
归属计划与解锁方案
Ontology 为机构合作伙伴和投资者制定了归属计划,以确保他们的长期承诺。机构共同建设者和早期投资者的解锁周期为 2 年,每 6 个月解锁部分代币。
Ontology 的技术架构
Ontology 基础架构
Ontology 的技术架构采用多层模块化设计,平衡了可扩展性、安全性和互操作性。该架构为去中心化应用 (dApp) 和企业级解决方案提供了稳健的基础设施,有效应对分布式系统中的信任、数据隐私和治理挑战。其整体架构包括核心层 (Core Layer)、服务层 (Service Layer) 和多链网络设计(Multichain Network Design),分别针对不同的应用场景和性能需求进行了优化。
Ontology 核心层
Ontology 的基础层是核心层(Core Layer),包括分布式账本、智能合约系统以及强大的安全机制。分布式账本作为去中心化且防篡改的系统,确保网络中所有存储数据的完整性。该层集成了 Ontorand 共识引擎 (OCE),这是一个新一代的模块化共识框架,支持多种共识算法,包括 Ontology 独有的 VBFT (Verifiable Byzantine Fault Tolerance) 算法。VBFT 结合了可验证随机函数 (VRF)、拜占庭容错 (BFT) 和权益证明 (PoS),优化了可扩展性,实现了高效共识,同时降低了计算负担,并确保安全性和去中心化。VBFT 的高适应性使其能够动态调整节点配置,使 Ontology 在小型网络和企业级应用中都能高效运行。
服务层
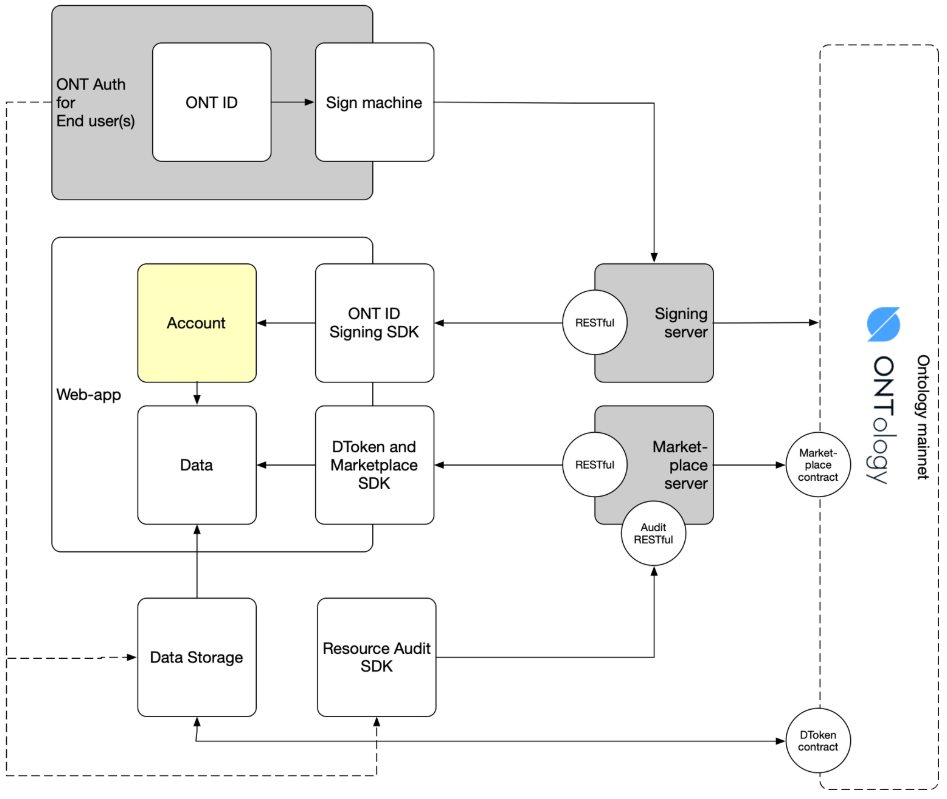
服务层(Service Layer)提供模块化工具和协议,以增强用户和开发者对 Ontology 生态系统的交互体验。关键服务包括去中心化身份管理(ONT ID)、数据保护框架以及分布式数据交换框架(DDXF)。这些服务对于需要严格数据隐私、用户认证和合规性的应用至关重要。通过将这些功能拆分为模块化组件,Ontology 为开发者提供了更高的灵活性和便捷的集成方式。
Ontology 的架构还集成了先进的可扩展性解决方案,包括多层分片(multi-layer sharding)和跨链交互(cross-chain interactions)。分片设计将网络划分为“主分片”(parent shards)和“子分片”(sub-shards),使每个分片能够独立处理和存储数据,从而减少性能瓶颈,同时保持去中心化安全性。 Ontology 的跨链功能允许其区块链与其他网络无缝交互。通过跨链交易中继 (cross-chain transaction relayers) 和 Merkle-Patricia Trees (MPTs) 等安全机制,Ontology 确保了不同区块链生态系统之间的可靠资产转移和数据交换。
Ontology 多链网络
Ontology 多链网络是其架构的另一个关键组成部分。该网络支持多种治理模式,并促进不同区块链网络之间的互操作性。这一设计允许每条链独立运行,同时保持与更广泛的 Ontology 生态系统的兼容性。通过集成特定功能链和业务专用链,Ontology 能够满足多种应用场景的需求,从供应链管理到金融服务,实现企业级解决方案的可扩展性和定制化。
此外,Ontology 的技术架构包括混合存储和计算解决方案。混合存储系统将数据和资产属性分离,使得链上和链下数据同步管理更加高效。同时,可信执行环境(TEE) 的集成支持复杂计算,确保数据完整性和安全性。这些特性使 Ontology 能够支持高计算需求的应用,如人工智能(AI) 模型和大数据分析。
智能合约支持

Ontology 的智能合约框架兼具灵活性和开发者友好性,支持多种虚拟机,包括 Ethereum Virtual Machine(EVM) 和 Ontology Virtual Machine(OVM)。EVM 兼容性的集成尤为重要,使得熟悉 Ethereum 生态的开发者能够直接在 Ontology 上部署基于 Ethereum 的智能合约,从而降低学习成本,并扩大 Ontology 网络可承载的 dApps 范围。通过与 Ethereum 庞大的开发者生态对接,该功能进一步增强了 Ontology 的互操作性,加速了其平台的采用。
Ontology Virtual Machine(OVM) 是 Ontology 网络的原生智能合约执行环境。OVM 经过优化,具备高效执行能力和低成本操作,确保开发者在部署智能合约时不会遇到性能瓶颈或过高费用问题。此外,OVM 还支持多种编程语言,包括 Python、Go 和 C#,为开发者提供多样化选择,使其能够使用熟悉的工具构建应用。
Ontology 智能合约的另一个重要特点是低成本执行模型。与某些平台因高昂交易费用而阻碍开发者和用户不同,Ontology 采用 ONG 功能代币来覆盖链上操作成本,确保费用可预测且保持在较低水平。这一经济结构对依赖高频或微交易的 dApps 尤为有利,例如游戏平台、DeFi 协议和供应链系统。通过降低进入门槛,Ontology 为创新提供了更有利的环境。
Ontology 弹性的智能合约框架还具备跨链兼容性。通过其互操作性特性,Ontology 允许平台上的智能合约与其他区块链交互,实现无缝的数据交换和资产转移。这种跨链功能扩展了 Ontology 生态内 dApps 的应用范围,使开发者能够创建利用多个区块链生态优势的解决方案。
Ontology 预言机基础架构

Ontology 的预言机 (Oracle) 框架采用双层架构,包括链上组件和链下组件。这两个层级协同工作,以收集、处理并将外部数据传输至智能合约。
链下层:预言机节点与数据源
链下层由预言机节点 (Oracle Nodes) 和数据源 (Data Sources) 组成,是预言机框架的核心部分。预言机节点连接至 Ontology 网络,并持续监听由预言机合约发出的数据请求。当检测到请求时,节点执行两个关键任务:
数据抓取:从外部数据源 (如 API 或 Web 服务) 获取所需数据。
数据分析:对抓取的数据进行处理和分析,以确保数据的准确性和相关性。
完成数据处理后,预言机节点会将数据序列化为特定格式,并将其写入区块链上的预言机合约。链下层的模块化设计确保了这些预言机节点未来能够支持多个区块链网络,使 Ontology 预言机框架成为可扩展的解决方案,适用于多种应用场景。
链上层:预言机合约
链上组件由预言机合约(Oracle Contracts)构成,主要用于存储链下数据。当预言机节点完成数据处理和序列化后,它们会将数据传输至预言机合约,在链上进行安全存储。Ontology 生态系统中的其他智能合约可以调用该预言机合约,获取存储的数据,并基于外部条件实现自动化执行。

Ontology 预言机框架的工作流程展示了其高效性和可靠性,主要包含以下步骤:
数据请求:客户端 dApp 向预言机合约发起数据请求,并指定所需的外部数据类型。
请求记录:预言机合约在其账本中记录该请求,类似于去中心化数据库。
数据抓取:预言机节点检测到请求,并通过 RPC 接口与外部 API 交互,获取所需数据。
数据处理:预言机节点按照客户端指定的格式,对获取的数据进行处理和序列化。
数据传输:处理后的数据被传输至预言机合约,使其在链上可访问。
智能合约调用:其他智能合约可以调用预言机合约,访问存储的数据,实现与外部世界的无缝交互。
安全措施
Ontology 采用多层次安全策略,以确保整个网络的稳健性。通过先进的密码学技术、去中心化架构以及主动风险管理策略,Ontology 构建了一个既能满足企业级需求,也能保障个人用户安全的区块链生态系统。
Ontology 安全框架的核心组件之一是其去中心化共识机制 VBFT (Verifiable Byzantine Fault Tolerance)。VBFT 结合了可验证随机函数 (VRF)、拜占庭容错 (BFT) 和权益证明 (PoS) 的优势,确保网络的可靠性和抗攻击能力。VBFT 要求验证者质押 ONT 代币,以激励诚实行为,并规定若验证者存在恶意行为,其质押的代币可能被扣除。此外,VRF 在领导者选举过程中引入随机性,防止验证者勾结或形成中心化势力,从而进一步保护网络免受协同攻击。
Ontology 采用先进的密码学技术来保障交易和数据的安全性。平台使用数字签名和哈希算法,确保所有记录在区块链上的数据具备防篡改性。所有交易在添加至账本前都会经过验证和加密,确保未经授权的修改无法实现。
ONT ID 赋予用户对其数字身份的完全掌控,使其能够仅共享特定交易或交互所需的信息。这种方式降低了身份盗窃和未经授权访问的风险,因为敏感数据不会存储在容易被攻击的中心化数据库中。借助区块链的不可篡改性和透明性,ONT ID 确保身份认证流程的安全性、可验证性及抗篡改性。
此外,Ontology 还实施了严格的测试和审计机制,以保障智能合约和网络基础设施的安全性。开发者可使用全面的调试和仿真工具,在应用正式上线主网之前识别并修复潜在漏洞。同时,Ontology 还与第三方安全公司合作,定期对代码库和网络进行审计,以确保平台始终具备抵御新兴安全威胁的能力。
Ontology 生态系统
去中心化应用 (dApp)
Ontology 在 dApps 方面的一大特色是其对可用性和集成性的重视。Ontology 为开发者提供了丰富的工具和资源,使 dApps 能够无缝接入其生态系统,包括用于去中心化身份管理的 ONT ID 和用于安全数据共享的分布式数据交换框架(DDXF)。这些功能使 dApps 能够满足复杂需求,如用户身份认证、数据隐私保护和合规性要求,同时确保高性能和可扩展性。
核心产品与服务
Ontology 生态系统依托一系列核心产品和服务,体现了其去中心化、用户赋权和数据安全的理念。这些工具和框架旨在为个人和企业提供便捷的去中心化技术访问途径,使其能够安全、高效地交互、交易和共享信息。
ONTO Wallet(钱包)
ONTO Wallet 是 Ontology 生态系统的核心产品,一款综合性去中心化应用,作为用户接入 Ontology 网络的门户。ONTO Wallet 是一个多功能平台,支持用户在多个区块链上管理其数字身份、资产和数据。其用户友好的界面简化了去中心化金融(DeFi)服务、非同质化代币(NFTs)和去中心化应用(dApps)的访问,使其成为区块链新手和资深用户的必备工具。ONTO Wallet 兼容多种加密货币,并与 Ontology 的 ONT ID 框架集成,为用户提供安全便捷的数字身份和资产管理体验。
Orange Protocol
Ontology 还推出了 Orange Protocol,这是一种基于信誉的协议,旨在增强去中心化生态系统中的信任。Orange Protocol 使开发者能够在其 dApps 中集成信誉评分系统,为用户提供评估去中心化网络中可信度和可靠性的方法。该服务在去中心化金融(DeFi)、点对点市场和社交平台等应用场景中特别重要,因为这些场景依赖于用户之间的信任。通过引入去中心化信誉系统,Ontology 为用户创造了一个更安全、更值得信赖的环境。
此外,Ontology 的产品还面向寻求定制化区块链解决方案的企业。通过企业级解决方案,Ontology 提供可定制的框架,使企业能够在遵循行业标准和法规的同时,采用去中心化技术。从代币化和资产数字化,到供应链透明化和身份验证,Ontology 提供了一系列灵活的解决方案,帮助企业应对多种业务挑战。
未来展望与发展路线图
最新进展
Goshen Network 孵化
Ontology 持续推动平台的发展,以提升功能性、互操作性和用户参与度。其中一项重要进展是 Goshen Network 的孵化,这是一个 Layer 2 项目,旨在提高可扩展性,并促进 Ontology 生态系统与 Ethereum 生态系统之间的交互性。该项目为开发者和用户提供了更高效、更可扩展的 Web3 解决方案。
DID 基金
秉持对去中心化身份 (DID) 解决方案的承诺,Ontology 于 2024 年 4 月推出了 1,000 万美元的 DID 基金。该基金以 ONT 和 ONG 代币配置,旨在加速去中心化身份技术的采用和创新。它为开发者、企业和项目提供支持,帮助其在应用中集成或优化 DID 解决方案,从而推动更安全、以用户为中心的数字身份体系。
合作伙伴关系
DoraHacks
Ontology 积极推动区块链社区的创新与合作。其中,与 DoraHacks 合作举办了一场线上黑客马拉松,作为其资助计划(Grants program)的一部分,活动时间为 4 月 1 日至 5 月 31 日。本次赛事旨在促进基于 Ontology 平台的 Web3 去中心化应用 (dApps) 的开发。
DIF Hackathon 2024
Ontology 还参与了 2024 年去中心化身份基金会(DIF)黑客马拉松,重点展示其去中心化、隐私优先的身份认证工具 ONT Login。本次挑战赛鼓励开发者将 ONT Login 集成至 Web2 和 Web3 应用中,彰显了 Ontology 在推动去中心化身份解决方案方面的承诺。
结论
Ontology 作为区块链行业的先驱力量,提供了创新的解决方案,以应对去中心化系统中的关键挑战。通过解决信任、隐私和可扩展性等核心问题,Ontology 不仅是一个区块链平台,更是一个全面的生态系统,致力于赋能个人和企业。凭借其去中心化身份框架 (ONT ID)、安全数据交换解决方案 (DDXF) 和高效的 VBFT 共识机制,Ontology 正在为更加透明、以用户为中心的数字未来奠定基础。
平台的双代币系统 (治理代币 ONT 和功能代币 ONG) 展现了其在可持续性和功能性方面的深思熟虑。这一经济模型确保了生态系统内利益相关者能够获得激励,并积极参与网络的发展。此外,Ontology 对 互操作性 的承诺,如 EVM 兼容性 和 Goshen Network,进一步巩固了其作为区块链生态系统桥梁的角色,促进 Web3 领域的合作与创新。
Ontology 在 去中心化身份方面的战略重点尤为值得关注。1000 万美元的 DID 基金计划的推出,充分体现了 Ontology 对隐私保护和用户掌控个人数据的支持。这些举措与 Ontology 的核心使命高度契合,即赋能用户在无信任环境中重新掌控其数字身份。随着各行业对数据安全和合规性的重视不断提高,Ontology 的解决方案将在未来身份管理领域发挥重要作用。
展望未来,Ontology 的发展路线图展现了清晰的愿景,即专注于可扩展性、包容性和创新。通过 Layer 2 解决方案 (Goshen Network) 以及不断扩展的跨链兼容性,Ontology 保障了自身能够适应区块链行业不断变化的需求。同时,通过培育活跃的开发者社区,并优先提供用户友好的工具 (如 ONTO Wallet),Ontology 持续降低区块链技术的使用门槛,使去中心化技术触及更广泛的用户群体。