Grass 一个去中心化的带宽共享协议
Grass 是一个去中心化的带宽共享协议,用户通过贡献未使用的互联网连接获得奖励。该系统支持公共网页数据的收集,进而用于 AI 模型训练。Grass 协议结构注重用户隐私、路由效率以及奖励机制的透明性。本文将帮助学习者理解 Grass 如何通过加密验证、质押机制以及基于代币的激励,将闲置带宽转化为结构化数据基础设施。
Grass 简介
Grass 是一个去中心化带宽共享协议,允许用户通过贡献闲置网络资源参与全球数据基础设施建设并获得收益。该项目旨在满足 AI 发展中对公开网络数据日益增长的需求,使用户能够直接参与 AI 数据供应链。本模块将介绍项目起源、创始团队、融资情况及长期发展规划。
什么是 Grass?
Grass 是一个通过轻量级浏览器扩展(未来将支持桌面应用)让用户共享闲置带宽的去中心化协议。这些带宽资源将用于采集公开网络数据,经结构化处理后成为训练 AI 模型(特别是大语言模型等需要海量数据的技术)的高质量原料。与传统依赖中心化基础设施的数据聚合商不同,Grass 通过全球节点网络分布式执行数据采集任务,显著降低成本并提升可及性。贡献者将获得 Grass 积分,并可兑换为 GRASS 代币——由此建立了一套清晰的用户参与激励体系。
该协议基于区块链构建,其高速低成本的特性完美适配规模化应用场景。为确保系统可信度,Grass 采用零知识证明技术:在不暴露用户隐私的前提下,通过密码学手段验证数据完整性与贡献有效性。这种设计既保护了参与者隐私,又确保只有真实有效的带宽贡献能获得奖励,从而避免了中心化爬取操作中常见的监控问题。
Grass 的核心创新在于将被动网络连接转化为生产力基础设施。大多数用户实际使用的带宽远低于购买量,尤其在闲置时段。Grass 激活这些潜在资源,将其定向用于采集公开网络中的结构化数据,优先抓取对AI训练有价值的内容(如富媒体页面、API接口等)。这种模式创造了双向价值:用户赚取闲置资源收益,开发者无需自建爬虫系统即可获取新鲜数据。
除个人用户外,Grass 未来计划整合路由器、移动应用乃至专用硬件设备。这些集成方案将进一步降低参与门槛,实现全天候无感化带宽共享。团队正在探索与电信运营商及硬件制造商的合作路径,通过预装方式扩大网络覆盖。
Grass 发展历程
Grass 的诞生源于 AI 领域对高质量训练数据的爆发式需求。传统数据供应商依赖中心化爬虫或授权数据集,存在成本高、更新慢等局限。创始团队 由此提出通过全球用户共享带宽构建去中心化数据采集网络的构想,并通过代币激励实现参与者直接获益。
项目于 2023 年中旬正式发布,初期通过浏览器扩展吸引早期用户。与 Honeygain 等传统带宽共享平台不同,Grass 创新性地引入区块链代币经济模型(Grass积分系统)。同年 12 月,Grass 完成由 Polychain Capital 和 Tribe Capital 领投的 350 万美元种子轮融资,参投方包括 Bitscale、Big Brain Holdings 等机构。这笔资金用于强化基础设施、优化奖励系统及拓展全球用户。
截至 2024 年初,Grass 全球用户突破 300 万,凭借“挂机即赚钱”的简单模式迅速成为 Solana 生态领先的 DePIN 应用。目前团队正重点推进与 Solana Mobile 等硬件平台的集成,同时与 Alignment Lab AI 等数据需求方建立合作,确保网络采集的数据能直接输入 AI 训练管线。
创始团队
创始人 Andrej Radonjic(麦克马斯特大学工程物理与数学背景)领衔的 Wynd Labs 团队多数成员选择匿名开发,以体现去中心化理念。尽管团队低调,其工程能力已通过支持百万级用户的后端架构、智能合约系统及持续迭代的零知识证明验证机制得到验证。Radonjic 在社区访谈中强调,Grass不仅是被动收入工具,更是解决 AI 数据供给危机的基础设施方案。
投资机构
2023 年累计融资 450 万美元,除领投方 Polychain Capital 和 Tribe Capital 外,还包括 Bitscale Capital、Mozaik Capital 等加密原生基金。投资方不仅提供资金,更在代币经济设计、Solana 生态资源对接等方面给予战略支持。在加密市场寒冬中成功融资,印证了市场对其”去中心化 AI 数据层”愿景的认可。
发展路线图
硬件扩展:开发即插即用路由器设备,实现 7×24 小时无感化带宽贡献
数据验证:构建自动化质量检测系统,确保数据新鲜度与 AI训练适用性
语义搜索:支持跨模态(文本/图像/视频)语义检索,服务多模态AI模型
移动集成:通过 Solana Mobile 等合作预装移动端,激活智能手机闲置带宽
Grass 核心功能
Grass 不仅致力于构建去中心化基础设施,更注重降低用户参与门槛并提供可观收益。本模块重点解析两大核心交互机制:Grass 首次空投 (Airdrop One) 和 GRASS 质押 (Staking)。首次空投作为初始代币分发机制,将用户贡献的 Grass 积分转化为实际奖励,旨在回馈早期网络支持者与基础设施测试者。
Grass 首次空投 (Airdrop One)
Grass 首次空投是协议首次大规模代币分发活动,于 2024 年 10 月 28 日启动,向早期参与者分配 1 亿枚 GRASS 代币(占总供应量的 10%)。其核心目标是将基于积分的奖励体系过渡至由 GRASS 代币治理的链上经济。
空投规则
资格条件:
用户需在任意周期 (Epoch) 内赚取至少 500 Grass 积分
于 2024 年 10 月 14 日前绑定 Solana 钱包至 Grass 仪表盘
奖励分层:采用 9 级梯度分配,贡献越多积分,获得代币比例越高
特殊奖励:
GigaBuds NFT 持有者额外获得 0.5% 分配
Grass 桌面节点或 Solana Saga 手机端用户同享 0.5% 奖励
申领流程
访问官方空投页面
连接 Phantom/Solflare 等兼容钱包
按指引完成链上申领
安全提示:团队强调仅通过官方渠道操作,申领窗口开放至 2025 年 3 月 27 日
GRASS 质押 (Staking)
Grass 质押系统实现双重功能:
持币者通过质押赚取收益
参与网络带宽路由与运维
核心机制
无最低质押期限:可随时质押/解质押,但解质押触发 7 天锁定期(防止挤兑)
实时收益:奖励每秒累积,支持被动收益
委托路由节点:
用户将代币委托至路由器 (Router),节点根据管理带宽量赚取收入
节点按比例向委托者分配收益,形成风险共担-收益共享模型
节点竞争
手续费自定义:节点可设置佣金比例(反映运维成本与竞争力)
性能淘汰制:高稳定性、低延迟的节点吸引更多委托,低效节点逐渐被淘汰
Grass 的技术架构
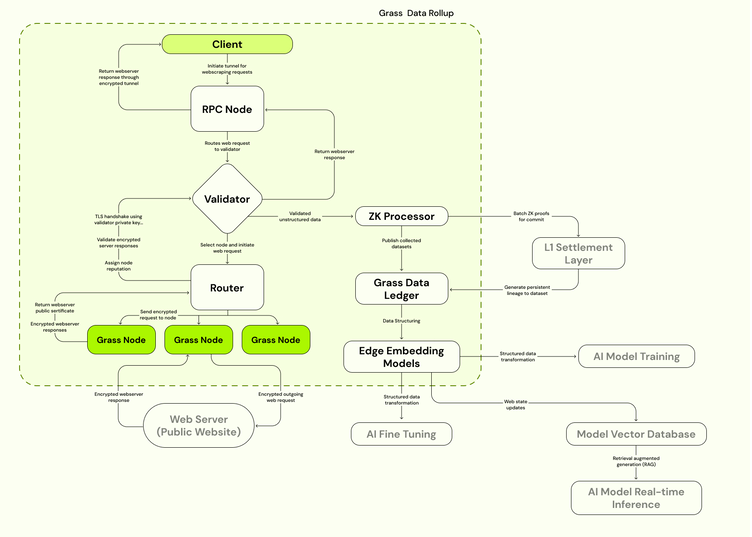
GRASS 的设计是一个去中心化系统,可高效分配任务、验证结果,并以透明方式奖励带宽贡献。其架构分为三个专用角色:GRASS Nodes 提供带宽,Routers 管理请求流,Validators 验证任务正确性。这种分工确保每个组件功能明确且可独立扩展,共同支持实时数据收集和密码学验证,同时保持强隐私性与性能保障。
概述

GRASS network 是一个去中心化基础设施,用于收集、验证并构建公开网络数据,以供 AI 开发使用。其核心架构包含三个角色:GRASS Nodes、Routers 和 Validators,分别负责带宽流、数据流和验证流。GRASS Nodes 由用户自愿分享闲置带宽来运行;Routers 协调用户与数据端点间的请求与响应;Validators 通过密码学证明验证交互完整性,并将其提交至区块链。
该分层系统兼顾可扩展性与可验证性。GRASS 采用 Validators 利用零知识证明 (zero-knowledge proofs) 批量验证交互,避免低效的单节点链上广播。这些证明可确认某一动作(如网页请求)正确完成,同时隐藏数据内容与用户身份,在隐私与链上问责之间取得平衡。
角色分离是架构的核心优势:用户贡献带宽无需运行全节点或参与复杂验证;Routers 专注于通信路径管理与流量优化;Validators 专注于正确性验证、零知识证明构建及奖励分配。这种分离避免了瓶颈,使各组件可按需扩展。
系统设计为模块化且可升级。初期部分组件(如 Validators)由 GRASS Foundation 或可信方运行,但长期计划通过质押 (staking)、治理和开源开发向社区开放这些角色,最终实现无需信任的完全去中心化。
Validator
Validators 负责通过验证 Routers 转发的流量及 GRASS Nodes 提交的数据,来维护网络完整性。它们使用零知识证明系统确认数据活动(无需暴露用户信息),并将证明记录至链上,作为不可篡改的工作证据。
在初期,Validator 层由 GRASS Foundation 以半中心化方式运行,以便进行稳定测试和安全校准。路线图规划将过渡至去中心化的验证者委员会模式,届时 Validators 将通过质押机制选举产生。
Validators 需高效处理大量数据并生成复杂的密码学证明,因此依赖高吞吐量的计算基础设施。其职责包括:维护路由日志、监测 Router 性能、标记异常行为(如重复无效请求),并充当协议奖励的“守门人”——只有经过 Validator 验证的带宽活动才能获得代币奖励。
Router
Routers 是用户 (Grass Nodes) 与整个网络的协调层。其主要职责是从 Validator 层接收任务,并根据性能、可靠性和地理位置分配给 Grass Nodes。它们不直接收集或验证数据,但需跟踪所辖 Nodes 的性能指标(如延迟、丢包率、任务完成率),并将报告提交至 Validators,以决定奖励分配。
为激励可靠运行,GRASS 允许向 Routers 委托代币(类似于其他网络的 PoS 模型)。获得更多 GRASS 代币委托的 Routers 将处理更多流量,从而提升收益。Routers 可自定义佣金比例,委托者需根据历史表现、在线率和佣金比例做出决策。
GRASS Node
用户可通过安装 GRASS 浏览器插件或桌面应用成为 GRASS Nodes,分享闲置带宽以执行公开网络请求(如网页数据、API 响应或 AI 训练所需的媒体文件)。协议仅处理安全且公开的数据,并采用加密与沙箱隔离措施以确保用户设备安全。
Nodes 从 Routers 接收任务,其分配量取决于可用性、带宽容量和声誉 (reputation)。奖励基于贡献带宽的体积与质量进行计算,用户可通过空投 (airdrops) 或直接奖励机制兑换 GRASS 代币。
Traffic Types
GRASS 协议处理的流量类型包括:HTML 页面、静态图像、结构化数据(如 API 的 JSON)、媒体文件和元数据。每种类型按其特性进行分类处理(如文本数据解析为结构化格式,图像则按分辨率或文件类型分类)。不同流量类型的价值不同,高需求或高带宽任务的奖励更高。
Fee Market
GRASS 的动态费用模型基于五个变量计算:地理位置 (g)、声誉 (r)、流量类型 (t)、带宽用量 (b) 和网络拥堵 (c)。例如:需要特定区域数据的任务会提高当地 Nodes 的费用;高声誉 Nodes 可获得更低的费用门槛;高带宽请求费用更高;在网络拥堵时,费用会上调以优先处理高价值流量。
Grass Reputation Scoring
声誉评分系统基于四项指标进行加权计算:
Completeness:请求内容是否完整交付
Consistency:重复请求的准确率
Timeliness:响应速度与延迟
Availability:节点在线时长
高声誉 Nodes 将获得更多高优先级任务以及更优的费用条件。
Grass 的通证经济学
GRASS 通证是 GRASS 协议中所有经济活动的基础。它协调网络内的激励机制,确保贡献者获得公平奖励,并支持治理、基础设施及长期增长。本模块将解释通证的使用方式、供应分配机制、归属时间表如何管理风险与一致性,以及更广泛的经济模型如何维持系统的稳定性与需求驱动性。这些组件共同构成一个结构化框架,使 GRASS 能够作为一个去中心化、基于绩效的数据网络,实现长期可持续发展。
GRASS 通证效用
GRASS 通证是 GRASS 生态系统中所有主要功能的核心。它不仅是奖励通证,更是将贡献者、验证者、路由器和数据购买者连接为一个协同经济体系的关键机制。最直接的效用在于补偿向网络共享闲置带宽的用户:每当 GRASS 节点成功路由并完成任务时,将获得 GRASS 积分 (GRASS Points),积分可兑换为 GRASS 通证。这使用户能够将闲置的互联网连接转化为可验证的有偿贡献。
除奖励外,通证还用于支持网络运营:当用户或外部客户端从 GRASS 网络访问数据时,需要以 GRASS 支付费用。这些费用用于补偿支持数据请求的基础设施(包括路由器、节点和验证者)。这种内部支付模式将需求和效用与实际使用场景紧密挂钩,有助于维持经济的可持续性。随着采用率提高,来自希望查询或提取结构化数据的实体对 GRASS 通证的需求也将不断增加。
质押是 GRASS 通证的另一项主要功能:持有者可通过将通证委托给路由器进行质押。这种委托直接影响网络机制——质押量更高的路由器将处理更多流量,获得更高收益,并与质押者共享收益。这不仅保障了网络安全和信任分配,也为不愿自行运行基础设施的通证持有者创造了被动收益机会。
GRASS 通证供应与分配

GRASS 通证总供应量固定为 10 亿枚(1 billion GRASS),这一上限确保可预测性,并通过控制通证发行防止通货膨胀。分配计划将通证分配给协议的关键利益相关方和功能模块,在激励早期增长与维持长期发展之间取得平衡。
30% — 社区
这是最大的分配部分,用于空投、路由器奖励和其他参与计划等用户激励。通过将近三分之一的通证分配给社区,GRASS 强化了其奖励贡献者的承诺——这些贡献者通过共享带宽帮助从底层构建网络。
25.2% — 投资者
这些通证分配给协议的早期财务支持者。为确保与长期目标一致,这些通证需满足一年悬崖期 (cliff) 和一年线性归属 (vesting) 时间表。这种结构抑制短期投机,并奖励在网络发展关键阶段持续参与的投资者。
22% — 贡献者
该分配包括当前团队成员和未来负责构建与维护网络的贡献者。这些通证锁定一年悬崖期,之后三年线性归属。该结构确保贡献者在为协议创造实际价值的过程中逐步获得奖励。
22.8% — 基金会与生态系统增长
由 GRASS 基金会管理并受社区治理,该分配用于核心基础设施升级、生态系统扩展、资助、研究和新合作。目标是支持网络可持续发展,并构建新应用和用例。
17% — 未来激励
这些通证预留用于追溯奖励早期支持网络的用户和建设者,包括通证发行前贡献的开发者、测试者、教育者等。分配将透明管理,以奖励有意义的贡献。
10% — 首次空投 (Airdrop One)
分配给早期用户和带宽贡献者,首次空投是 GRASS 通证的首次发行事件,在引导社区和奖励主网启动前积极支持网络的用户方面发挥了核心作用。
3% — 路由器激励
该部分专门用于支持网络初期增长阶段的路由器运营商。路由器负责协调带宽和流量,早期奖励对吸引满足网络性能要求的运营商至关重要。
GRASS 归属时间表
GRASS 通证的归属时间表旨在使所有参与者(投资者、贡献者和早期采用者)保持长期一致性。它避免突然的供应冲击,奖励持续参与,并确保通证解锁与网络发展的节奏保持同步。GRASS 并未采用前期集中释放的模式,而是为每个分配部分设定明确的悬崖期与归属期,实现渐进式解锁。
投资者通证:遵循一年悬崖期,之后 12 个月线性解锁。这确保早期支持者在网络首次启动后仍持续投入,使投入的资本与支持持续增长的意愿相匹配。这种方式避免快速抛售,创造可预测的市场通证流动。
贡献者通证:归属时间表更长,初始一年悬崖期后,通证将在三年内线性解锁。目标是激励团队和核心开发者不仅完成网络启动,还要长期维护和升级协议。这一结构鼓励责任担当,并奖励持续创造价值的建设者。
基金会与生态系统增长分配:包含长期归属结构,部分通证在启动时立即可用,但大部分将在一年悬崖期后于五年内线性归属。这些通证用于资助、合作、生态系统基金与运营成本,长期归属结构体现了资源可持续与审慎部署的需求。
未来激励池:将在三年内逐步解锁,用于奖励通证发行前或网络早期阶段贡献的社区成员、创作者与开发者。通证的渐进释放确保奖励持续发放,并基于可验证的贡献。
GRASS 经济设计
GRASS 通证的经济设计专注于构建一个自我维持、去中心化且基于绩效的网络。其核心逻辑清晰:用户通过共享带宽或运行基础设施为网络创造价值,作为回报获得 GRASS 通证。这些通证可用于访问、质押或参与治理,形成闭环经济——效用直接与贡献和需求挂钩。
在基础层,网络通过 GRASS 节点的活动生成数据:每个有效请求或数据交付都会被跟踪、验证并给予奖励。这种模式在工作量与通证收益之间建立直接关联。不同于仅依赖市场炒作获取价值的投机性通证,GRASS 与可衡量的链上行为紧密绑定——每一枚流通通证都代表了对网络的实际贡献。
质押通过将通证持有者与基础设施连接,进一步扩展了该模式:持有通证但不运营路由器的用户可将通证委托给路由器运营商,共享收益。这使更多流量能够导向性能优良的路由器,确保协议的路由骨干安全且具备激励性。共享奖励模式让基础设施运营商与通证持有者的目标保持一致。
为保障资源效率,GRASS 采用基于网络拥塞、节点声誉、带宽需求和地理相关性的费用市场对流量进行定价。这种市场驱动的定价模式有助于防止拥塞,并奖励性能更优或具备地理优势的节点。以 GRASS 通证收取的费用将回流至贡献者,维持经济流动性并增强对需求的响应能力。
Grass 的安全性与隐私保护
安全性与隐私保护是 GRASS 运行的基石。该协议旨在允许用户贡献带宽的同时,不会暴露个人数据或失去对设备的控制。本模块将阐述数据收集的保护措施、加密与独立审计如何保障系统安全,以及帮助用户自主掌控参与方式的工具。无论使用浏览器扩展还是桌面应用,贡献者都能获得明确的安全边界、透明的信息传达和优先保障安全性的机制。目标是在不损害用户信任的前提下,提供去中心化的数据基础设施。
数据收集政策与用户隐私保护
GRASS 致力于将用户身份和个人活动与带宽共享过程完全隔离。当用户安装 GRASS 应用程序或扩展时,经由其连接路由的流量仅限于公开可访问的数据,包括静态网页、公共 API 和开源媒体内容。所有请求都会经过严格过滤,以确保不包含用户会话、账户或与个人浏览行为相关的信息。
GRASS 的网络架构设计保证贡献者设备上的个人数据不参与任何操作:GRASS 不会请求访问浏览历史、本地文件或私有 Cookie。其路由逻辑也会避开需要登录的平台与认证端点,专注收集公共互联网上的可用信息。这些设计选择体现了严格的数据边界:协议仅支持 AI 训练所需的公开数据,而非追踪用户行为。
参与者会收到清晰的文档,说明数据如何在系统中流转及隐私保护机制。用户还可通过内置设置随时禁用或暂停参与。此“选择加入” (opt-in) 模式通过数据筛选、分类和处理的透明性进一步强化,目标是让用户在充分知情下安全地贡献资源。
安全审计与加密实践
GRASS 网络全程使用加密技术保护通信,确保数据完整性并降低外部干扰风险。无论是节点与路由器之间的通信,还是路由器与验证者之间的流量,均采用加密传输,防止第三方轻易拦截或篡改数据。这同样适用于系统日志及网络基础设施内部通信。
为增强可靠性,GRASS 会委托专注于 Web3 和分布式系统的知名安全公司进行外部审计。这些审计将全面分析智能合约、系统架构和应用层漏洞,所有发现的问题均会在正式部署前修复并记录。审计的公开摘要可供外界查阅,展示网络应对安全风险的透明度。
GRASS 还与独立研究人员和基础设施专家持续合作,审查关键更新和核心系统,使协议始终与网络安全最佳实践保持一致。团队通过持续更新软件依赖、修补已知漏洞并采用分层安全模型,强调主动防御与风险预防。
用户对数据共享和带宽分配的控制
GRASS 赋予用户完全控制参与时间与方式的权利:安装应用或扩展后,参与状态默认关闭,需由用户主动激活。运行后,用户可限制共享带宽的数量、设定参与时间段,或一键完全停用。此控制结构适用于桌面版与浏览器版,桌面应用还提供更多高级设置。
用户可随时调整带宽设置,以匹配个人偏好或设备负载。GRASS 提供实时仪表盘,显示贡献统计、预估奖励和处理请求的类型,使用户能够基于实际情况灵活决策。应用无需保持持续活跃,奖励仅针对已完成并验证的流量计算。
GRASS 同时确保请求类型透明:所有流量仅限公共域内容,用户无需担心与私人服务、跟踪会话或认证平台关联。访问控制、流量透明度与可选参与相结合,使用户在完全知情的情况下灵活贡献,并明确了解自己在系统中的角色。