一文剖析FireBlocks钱包服务信息流与资金流
Web3钱包是数字资产的入口与管理工具,核心作用是帮用户保管私钥、发起交易、管理链上资产(代币、NFT 等),是用户与区块链交互的必备载体,直接决定资产安全与使用体验。
常见钱包分类
托管钱包:平台帮用户保管私钥,用户用账号密码登录,操作简单,但资产安全高度依赖平台。
非托管钱包:用户自己保管私钥/助记词,平台无法触碰资产,自主权高,但私钥丢失则资产永久损失。
机构级钱包:面向企业、交易所、资管方,需满足大额资产安全、多签审批、合规审计、多链适配等高阶需求,门槛远高于个人钱包。
Fireblocks让机构不用重复造轮子,把最难的"安全 + 合规 + 多链"问题交给专业平台,自己专注业务增长和客户体验。
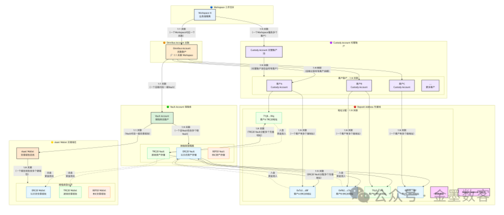
一、Fireblocks账户体系
Fireblocks 采用“层级化隔离”账户体系,适配机构托管场景,核心分为3类,全程与MPC私钥体系绑定,保障安全:
主账户:机构核心管控账户,用于归集资金、配置全局权限与审批规则;
子账户:按客户、业务线拆分(如高净值用户、不同链资产),独立核算,资金隔离;
安全账户:用于临时签名、交易校验,不存放实际资产,进一步降低风险。

1.顶层:Workspace(工作区)
Workspace:一个独立的业务隔离单元,对应一个机构/企业主体。
一个Workspace下可以有多个Vault Account(托管账户),用于按业务线/客户/资产类型做资金隔离。
一个Workspace下也可以有多个Custody Account(托管账户),用于机构级托管服务。
2. 账户层:Vault Account & Custody Account
Vault Account(托管账户)
是机构内部的资金管理单元,用于归集和管理资产。
一个Vault Account下可以关联多个Asset Wallet(资产钱包),例如:
TREZOR Wallet (BTC)
TREZOR Wallet (ETH)
TREZOR Wallet (USDT)
等,按币种/链进行隔离。
每个Asset Wallet下又可以有多个Deposit Address(充值地址),用于接收对应链上的入金。
Custody Account(托管账户)
面向客户的托管账户,用于隔离不同客户的资产。
一个Custody Account下可以有多个Asset(资产),例如:
资产 A(BTC)
资产 B(ETH)
资产 C(USDT)
更多资产…
每个资产对应一个Deposit Address,用于客户入金。
3. 钱包与地址层:Asset Wallet & Deposit Address
Asset Wallet(资产钱包)
是链上资产的管理容器,每个钱包对应一条链/一种资产。
例如:
TREZOR Wallet (BTC):用于管理比特币
TREZOR Wallet (ETH):用于管理以太坊及ERC-20代币
一个Asset Wallet下可以生成多个Deposit Address(充值地址),用于接收入金,每个地址可绑定到具体客户/业务线。
Deposit Address(充值地址)
链上的唯一地址,用于接收数字资产入金。
入金时,资金从外部钱包/交易所转入该地址,再归集到对应的Asset Wallet → Vault Account。

二、入金信息流
用户/机构 ──①请求──▶ Fireblocks ──②生成地址──▶ 区块链
▲ │ │
│ │ │
└────⑦入账通知───────└────⑤链上确认────────────┘
│
⑥合规筛查(Chainalysis)
④资金流:用户 ──────────────────────────────▶ 链上地址
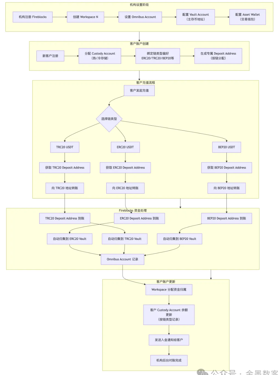
1. 客户发起入金申请,提交入金地址(Fireblocks 分配的专属地址)、资产类型、金额;
2. Fireblocks同步触发合规校验(Chainalysis/Elliptic 筛查),确认地址无风险、符合AML/KYT要求;
3. 校验通过后,系统生成入金凭证,同步至机构管理后台与客户端,记录入金指令。

三、入金资金流
1. 客户将数字资产从个人钱包/交易所,转入Fireblocks 分配的专属入金地址;
2. 区块链网络确认交易后,Fireblocks 节点捕获到账信息,通过MPC技术完成签名校验;
3. 资产自动划入对应子账户(按客户/业务拆分),资金状态更新为“可用”,全程无人工干预,实时到账。

四、出金信息流
发起人 ──①请求──▶ Fireblocks ──②政策校验──▶ 审批人
▲ │ │ │
│ │ └──③待审批通知───────────┘
│ │
│ └──④MPC 签名──▶ ⑤广播交易 ──▶ 区块链
│ │
└────────────⑧完成通知◀──⑦链上确认◀─┘
⑥资金流:Vault ──────────────────────────────▶ 目标地址
1. 客户/机构发起出金申请,提交出金地址、资产类型、金额、用途,系统自动触发预设审批规则(如大额双人审批、指定角色审批);
2. Fireblocks 同步完成合规筛查,校验出金地址安全性、交易用途合理性,确认符合全球AML/KYT及旅行规则等监管要求;
3. 审批通过、合规校验无误后,系统生成出金指令,同步至机构管理后台、客户端及区块链节点,留存完整操作日志(含申请人、审批人、校验结果),便于后续审计追溯;
4. 若审批未通过或合规校验失败,系统立即反馈失败原因(如地址存在风险、审批权限不足),终止出金流程,同步更新信息流日志。

五、出金资金流
1. 出金指令生效后,Fireblocks 通过MPC技术,由多节点协同完成交易签名(全程不拼接完整私钥),生成合法有效的链上交易;
2. 签名完成后,资产从对应客户子账户划出,通过适配的区块链网络(如ETH、BSC、Solana)发起划转,全程受安全账户实时监控,杜绝中途篡改风险;
3. 区块链网络确认交易(完成区块打包)后,资产到达客户指定出金地址,系统同步更新资金状态为“已出金”,并向机构管理后台、客户端推送到账通知;
4. 若出金过程中出现异常(如区块链网络拥堵、地址错误),资产将被系统拦截,待异常排查后,要么重新发起划转,要么原路退回对应子账户;
5. 若出金校验失败(地址风险、审批未通过),资产将直接拦截并退回对应子账户,同步反馈失败原因,确保资金全程安全可控。
