模块化区块链详解:从整体式到模块化的转变
随着区块链技术的不断发展和创新,模块化叙事正在逐渐取代传统的公链叙事,成为了当前区块链领域的主流趋势。这一变革不仅吸引了大量项目和投资者的关注,也带来了各种技术方案的革新,争相抢占各个模块的市场份额。在公链竞赛不断升级的背景下,我们或许将见证模块化这一关键词逐渐走向主流,为整个区块链行业带来新的转变和机遇。
如何理解模块化叙事?
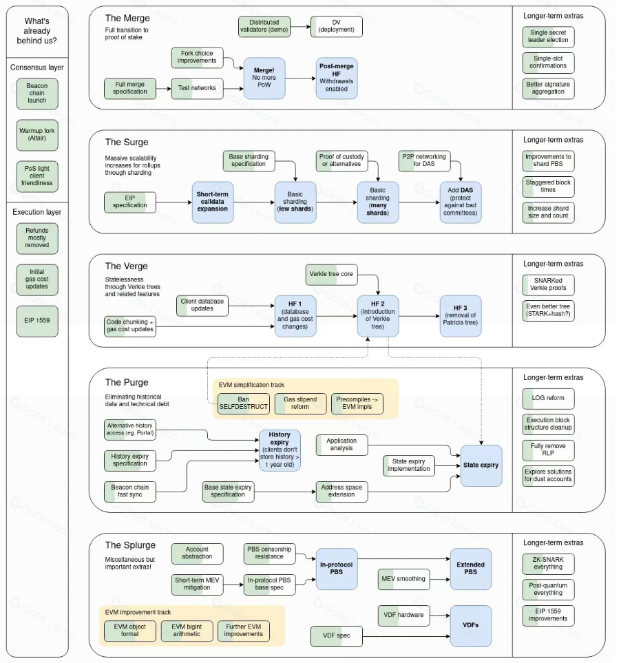
随着区块链不断发展(其功能不断扩展,用户数量持续增加,链上操作也日益增多),日益增多的数据,使得以太坊主网不堪重负。而以太坊的性能逐渐接近上限,为了优化性能、维持竞争优势并防止用户流失,以太坊启动了名为Danksharding的分片方案升级。这个升级计划涉及对以太坊的各个模块进行迭代、升级以及外包,以实现以太坊从单一链向分层架构的转变。
以太坊链上数据膨胀
区块链的可追溯性和透明性是由于每个全节点都保存了历史上的所有数据,这确保了网络中的每一笔交易都可以被跟踪和验证。然而,随着时间的推移,区块链网络的数据量也以几何倍的速度快速膨胀,这导致了节点硬件成本和运营成本的不断增加。
以太坊最初是作为单一的区块链运行的,所有的工作都由全节点完成。然而,随着以太坊生态的不断发展和体量的增大,必须寻求改革以适应发展速度。为此以太坊开始进行大量的探索。例如,探索了侧链、Plasma等,以及目前大家熟悉的四大Layer2解决方案。
以太坊的扩容需求
Layer2蓬勃发展
当节点无法处理区块链上的所有任务时,就会出现扩容需求。以太坊在 DeFi 领域的爆发使得网络负载达到了历史高峰,高昂的交易成本增加了小资金的进入门槛,成为吸引新用户的障碍。
以以太坊的 Layer2 解决方案为例,它将智能合约层和执行层外包给了 Layer2 项目进行合作。在这种模式下,交易被分发到 Layer2 网络进行提交和执行,以太坊主链仅负责智能合约的验证和数据保存。这种方式极大的降低了以太坊的数据冗余,减轻了网络负担。同时这种合作模式也为其他公链指了一条新的发展方向。
根据 L2beat 数据显示,截止到 2024年 3 月,已经推出主网的 Layer2 网络有 46 个,即将推出的 Layer2 网络超过 34 个,这个数据在半年时间几乎增加了一半。
Layer2收益数据
以 Arbitrum 为例,用户在 Arbitrum 的 Layer 2 上进行一次转账时,会产生相应的手续费。Arbitrum 作为 Layer 2,负责执行交易并收取相应的执行费用,而以太坊作为最终确认交易有效性的链,也会收取一定费用,这部分费用占L2支出费用的大头。
根据Tokenterminal 数据显示,过去3个月,ARB 累计手续费收入4743.5万美元,费用支出为3510万美元。
确定以 Rollup 为中心的路线
链的扩展通常由两种方式,一种是横向发展的分片,一种是纵向发展的分层。分层方案更为简洁,Rollups 作为执行层可以减轻以太坊主网的压力。而分片则被视为区块链扩展的最终发展方向,其中包括数据分片和交易分片。以太坊在2020年12月20日确定了以分层为导向、以Rollup为中心的路线图,即将自己定位为 Rollup 的结算层和数据可用层,并最终实现数据分片。这种方法被称为“模块化”,通过采用模块化方法,以太坊可以集成多个层,每个层都有特定的功能,从而提高了可扩展性、效率和整体性能。

小结
为了扩展性能,以太坊走向了模块化的扩展叙事,以太坊逐渐从执行层变成共识层,以Rollup为中心的发展路线是把链上的负担转移到链下完成。通过将部分计算负担转移到主网络之外,加快交易速度、降低成本,并减少网络拥塞,最终完成性能扩展,实现地位的稳固和用户留存。
整体式区块链与模块化区块链
在区块链平台的早期,我们通常将矿工称为验证者,他们负责维护区块链网络。然而,每个节点实际上由多个模块组成,每个模块负责执行不同的任务,比如收集用户交易、执行交易、更新状态、提议区块、对提议进行投票等。这种简洁而高效的设置正是我们现在所谓的整体式区块链的基础。
整体式区块链
在传统的整体式区块链中,通常被划分为四个关键层次:智能合约层、执行层、结算层和数据可用性层。所有这些功能都由单个基础决策层共同实现。然而,这种单一结构存在一些问题,因为决策层必须处理多种不同的任务,而且无法单独优化某一功能,这种单一结构往往限制了系统的容纳量。
模块化区块链
模块化意味着将区块链的各种功能拆分为独立的模块,每个模块负责特定的功能。整体式区块链是指将共识层、数据可用层、结算层和执行层集成在一起运行的区块链网络,而模块化区块链则是指将这些层解耦并以并行方式运行的区块链网络。

来源:https://celestia.org/learn/beginners/modular-blockchains-for-beginners/ ,2024.3.22
从数据层面来说,公链主要有5个数据相关的工作需要完成
1.数据在哪提交?(智能合约层)
2.数据在哪处理?(执行层)
3.数据在哪验证?(结算层)
4.数据在哪保存?(数据可用层)
5.数据在哪生效?(共识层)
将原本单一决策层处理数据的方式转变为多方合作完成数据处理的方式,就是模块化。
根据 Celestia 的研究表明,整体方法更为通用,而模块化方法则更为专业。

https://docs.celestia.org/learn/how-celestia-works/monolithic-vs-modular ,2024.3.22
单链的局限性
当前,大多数区块链都是单一的,即执行所有任务的整体式区块链。Sui和Aptos等区块链便属于整体式区块链。整体式区块链为我们探索了可以利用区块链构建各种新DAPP的可能性。然而,一旦开始在这些链上构建和使用DAPP,就会随之而来的暴露出一些问题。
无法在任意的区块链上构建任何想要的东西;
DAPP的构建和使用成本会十分昂贵,使得DAPP难以承受;
因为TPS有限则只有少数的智能合约能被执行;
验证环节的效率容易受到节点的资源限制,如带宽和存储;
链上存储数据会随着时间指数级膨胀,这对节点的硬件要求提出挑战;
验证环节对节点的硬件要求会越来越高,导致节点数量减少,损害区块链的去中心化和安全性;
这些挑战都使得整体式区块链的使用变得困难。
昂贵的数据使用成本
根据各L2将数据发布到以太坊的支付的费用图表来看,L2在这方面的花费是巨大的,截止2024年3月22日,本月该花费已经超过了3624万美元。

来源:https://dune.com/niftytable/rollup-economics ,2024.3.22
Numia Data发布了题为《The impact of Celestia’s modular DA layer on Ethereum L2s: a first look》的报告。该报告通过比较2023年下半年不同L2将callData发布到以太坊所需的花费与它们使用Celestia作为DA层可能花费的金额。从这种数量级上的差异可以看出,采用类似Celestia的模块化可以大幅节省L2 Gas费用。

数据来源:@numia.data/the-impact-of-celestias-modular-da-layer-on-ethereum-l2s-a-first-look-8321bd41ff25"">https://medium.com/@numia.data/the-impact-of-celestias-modular-da-layer-on-ethereum-l2s-a-first-look-8321bd41ff25
模块化区块链的特性
共享安全
在创建区块链时,建立验证器是至关重要的一步。然而,并不是所有的链都能找到足够庞大的验证器集来确保安全。依靠大型验证器集的链就会获得高安全性,依赖小型验证器集,其安全性就较低。通过模块化搭建公链以共享其安全性,部署新的区块链就可以免去创建新的验证器集。如Celestia提供数据可用性,使得区块链可以轻松验证其交易是否已发布。共享安全性也为区块链生态系统提供了一种可扩展且有效的方式。
可扩展性
整体式区块链将智能合约层、执行层、结算层和数据可用性层功能放在单一的决策层中。这种方法使得区块链的创建变得复杂,并且它试图在单个层内同时处理所有功能也增加了系统的风险和流畅度。而模块化区块链则将不同的功能分散在不同的层之间,这一设计还提升了链的可扩展性。例如,像 Celestia 这样的模块化 L1 可以专注于数据可用性。(L1 可以集中所有资源为 L2 提供数据,比如进行汇总。)
简化区块链创建
在开发新的区块链时,开发者可以通过灵活的设计和模块化开发,更快地创建新的区块链。这意味着他们可以根据需求选择合适的功能模块,并在需要时轻松进行扩展和升级,从而提高区块链的灵活性和适应性。
灵活性
模块化区块链的布局比单体区块链更加灵活多样,这是因为它允许开发者根据需求选择、组合和调整不同的功能模块。与单一结构相比,模块化设计的区块链可以更好地满足不同用户和DAPP的需求,从而提供更广泛的功能和应用场景。
除了提供更广泛的功能外,模块化区块链还为开发者带来了更高的效率和可扩展性。通过将区块链功能分解成独立的模块,开发者可以更容易地管理和维护系统,并在需要时进行快速的更新和迭代。这种灵活性和可定制性有助于提高区块链的性能和稳定性,从而为用户提供更好的使用体验。
总结
2024年模块化会成为主流叙事。以太坊作为领先的智能合约平台一直在倡导模块化发展,并不断探索以Rollup为核心的发展路线,以解决区块链可扩展性和效率方面的挑战。然而,尽管模块化区块链带来了许多积极的变化,但也带来了一些新的担忧,如公链是否一定需要进行模块化?开发者利用模块化区块链带来的便利之余,也应积极探索另外的解决方案。模块化是当下比较好的解决方案,但不一定是未来的最优解。