什么是加密货币中的哈希率?
哈希率是衡量区块链网络健康与安全的关键指标,对于理解加密货币至关重要。它反映了在加密货币区块链上进行交易挖掘和处理的计算能力。这一指标不单体现了区块挖掘和交易验证的效率与速度,还是评估网络抵御安全威胁能力的重要度量。因此,对于任何涉足加密货币领域的人来说,掌握哈希率的概念,以评估加密货币的稳健性和可靠性,是极为重要的。
理解哈希率

在加密货币的挖矿领域,哈希率是一个至关重要的指标,用于衡量挖矿和处理区块链交易的计算能力。简而言之,它代表了挖矿硬件每秒可以执行的计算操作次数。这个指标在了解挖矿过程的效率和容量方面发挥着核心作用,并且对区块链交易的验证速度和安全性有着直接的影响。
哈希率的测量单位是“每秒哈希数”,其中“哈希”指的是挖矿过程中用到的复杂数学算法生成的结果。简单来说,哈希率衡量的是这些哈希在每秒内的计算和生成速度。
为了直观理解,哈希率的单位分为几个级别:
每秒千哈希(KH/s):指每秒生成数千个哈希。
每秒兆哈希(MH/s):指每秒生成数百万个哈希。
每秒吉哈希(GH/s):指每秒生成数十亿个哈希。
每秒太哈希(TH/s):指每秒生成数万亿个哈希。
随着网络规模的扩大和挖矿过程的复杂化,这些单位反映出所需计算能力的指数级增长。哈希率越高,处理能力越强,有助于加强区块链网络的整体性能和安全性,使其成为衡量加密货币技术基础健康与效率的关键指标。
哈希率在实际应用中扮演着广泛的角色,尤其是在影响矿工和投资者的预期回报方面。对矿工来说,持续增长的哈希率通常意味着市场竞争加剧,可能导致挖矿难度上升,进而影响其盈利。因此,矿工需要不断调整策略和硬件配置以保持高效。对投资者而言,哈希率是评估加密货币网络健康状况的重要指标;稳定增长的哈希率表明网络安全性强,矿工信心充足,可能对投资决策产生正面影响。而哈希率的下降可能是潜在问题的信号,促使投资者重新考虑其投资立场。综合来看,监测哈希率趋势对于理解加密货币的运作和经济健康状况至关重要,它指导着挖矿操作和投资策略的制定。
挖矿过程中的哈希率作用
挖矿是验证交易并将其添加到区块链账本的基本过程。这个过程不仅对于维护区块链的完整性和连续性至关重要,也是新币创造的关键环节。哈希率在挖矿过程中扮演着核心角色。
挖矿过程及哈希率的作用

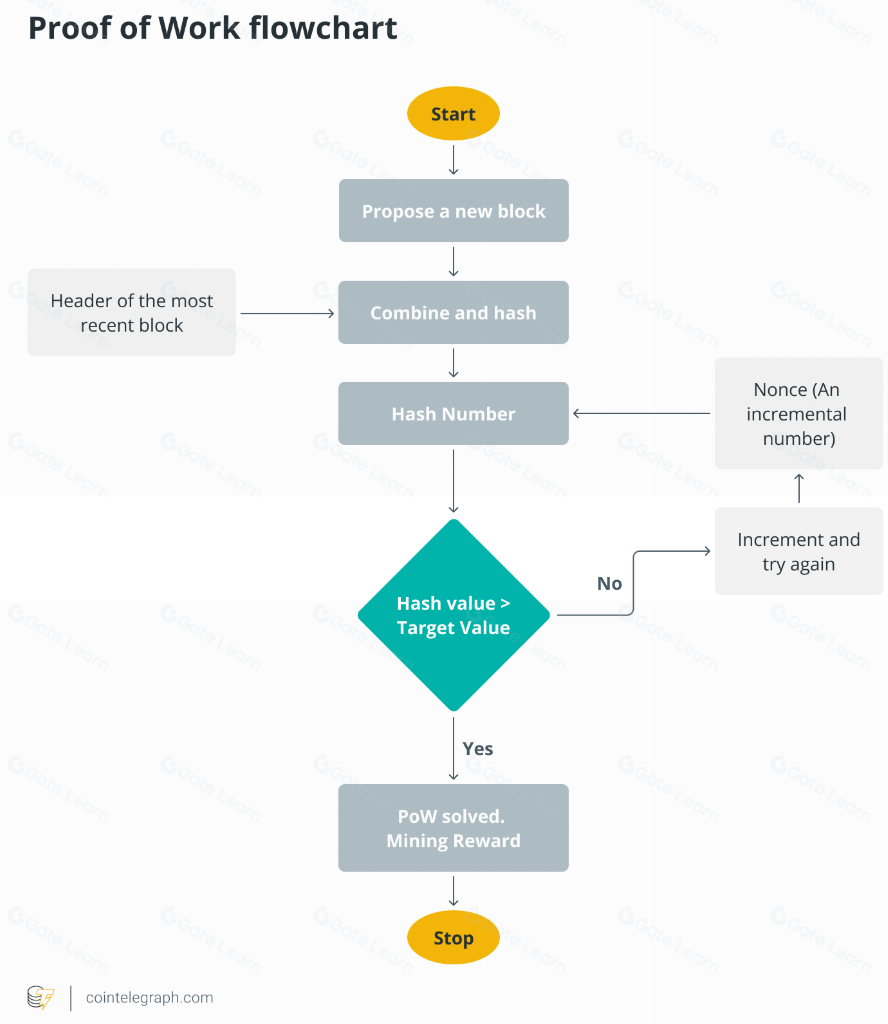
挖矿机制:挖矿涉及使用加密哈希函数解决复杂的数学问题。这些问题对于验证交易和在区块链中创建新区块至关重要。
哈希率的重要性:哈希率衡量矿工每秒钟尝试解决这些问题的次数,是直接反映挖矿硬件性能和效率的指标。更高的哈希率意味着在给定时间内可以进行更多尝试,增加了解决问题和成功挖掘新区块的机会。
哈希率对挖矿难度与网络安全的影响
挖矿难度
随着更多矿工加入网络,哈希率增加,网络自动调整挖矿谜题的难度,以确保挖掘一个区块所需的时间保持一致。这被称为挖矿难度调整。
安全影响
一般来说,较高的哈希率意味着更加安全的网络。随着挖掘新区块所需的计算能力增加,任何单一实体想要控制网络大部分挖矿能力(即51%攻击)变得越来越困难。这种挖矿能力的去中心化分布,对于维护区块链的完整性和安全至关重要。
网络稳定性
哈希率也是衡量加密货币网络健康与稳定的关键指标。持续高企或增加的哈希率表明一个健壮且安全的网络,而下降的哈希率可能表明存在漏洞或矿工兴趣减少。
哈希率与网络安全
高哈希率对网络安全的贡献
高哈希率代表着网络中拥有庞大的计算力分布。这样广泛的计算力布局,极大地增加了恶意攻击者控制网络的难度。计算力的分散性越高,网络对抵御潜在攻击的安全性也就越强。
哈希率的提升使得在区块链中添加新区块的过程更加竞争和具有挑战性,从而确保仅记录有效且经验证的交易。这一过程维护了区块链的完整性,并有效防止了欺诈行为。
51%攻击及高哈希率的保护作用

当某个单独实体或团体掌握了超过区块链网络一半的挖矿能力时,便可能发起51%攻击。这种控制可能让他们能够进行双重支付、阻挠或撤销交易,并干扰其他矿工挖掘新区块,从而对网络造成破坏。
高哈希率显著增加了实施51%攻击的成本和技术难度。哈希率越高,攻击者想要获得超过网络50%的挖矿能力,所需投入的资源(如计算力和电力)就越多,这极大地威慑了潜在的攻击者。
哈希率较低的加密货币更易受到51%攻击的威胁。与此相反,像比特币这样哈希率极高的网络则被视为非常安全,因为实施51%攻击所需的计算力成本和组织复杂性几乎是不可能实现的。
哈希率转移:从以太坊PoW到其他链的影响
我们来设想一个场景,以阐释哈希率如何从以太坊的工作量证明(PoW)转移到其他PoW链,并探讨这一转变可能带来的影响。
场景:以太坊向权益证明(PoS)的转变
设想以太坊按照其发展蓝图从PoW模式过渡到PoS模式。在PoS体系中,新区块的产生和交易的验证依靠的是持币者的质押,而非传统的挖矿活动。这意味着之前用于挖矿的哈希率将不再是必需的。
对矿工及哈希率重新配置的影响
矿工寻找新出路:原本专注于以太坊挖矿的矿工将开始寻找新的PoW加密货币进行挖矿。他们的目标是寻找能够让现有挖矿设备继续盈利的区块链。
转向兼容的加密货币:矿工们可能会倾向于那些与他们现有以太坊挖矿设备(一般是GPU)兼容的加密货币。例如,支持GPU挖矿的以太坊经典(Ethereum Classic)和Ravencoin将是他们的优选。
其他网络的哈希率提升:随着这些矿工将他们的计算能力转移到新网络,被选中的加密货币的哈希率将得到显著提升。这种计算力的迅速流入可能增强这些网络的安全性和交易验证效率。
哈希率转移的影响
挖矿难度的调整:由于哈希率的增加,采用这些加密货币的网络将经历挖矿难度的提升。这通常是这些PoW区块链中的自动化过程,用以保证区块生成的频率恒定。
对矿工盈利能力的影响:对个别矿工而言,增加的竞争可能会导致盈利能力下降,除非新挖掘的加密货币价值上涨,以此来抵消增加的成本。
短期波动的可能性:如此显著的哈希率转移可能导致接收这些加密货币的短期内价格和网络稳定性出现波动,因市场和挖矿社区需要适应新的情况。
长期网络健康:如果过渡处理得当,从长远角度看,这些网络可能会因增强的安全性和更广泛的矿工参与而受益,从而促进更加健康的生态系统发展。
哈希率受何影响:关键因素分析
技术和运营因素
挖矿硬件效率:挖矿硬件的效率和能力是决定哈希率的关键因素。例如,ASIC(应用特定集成电路)矿机等先进硬件比起老旧或功能性较低的设备,能够在每秒内处理更多的哈希。随着新型高效挖矿技术的发展和应用,整个网络的哈希率有可能显著提升。
网络参与度:网络中活跃矿工的数量直接影响其哈希率。更多配备强大硬件的矿工加入网络,将共同提升哈希率。相反,矿工的退出可能会导致哈希率下降。
市场动态和经济因素
加密货币价格:加密货币的市场价格对哈希率有重要影响。价格上涨可能增加挖矿的盈利性,吸引更多矿工加入,进而提升哈希率。而价格下跌可能导致挖矿收益减少,致使一些矿工停止运营,从而降低哈希率。
电力成本:挖矿是一个耗电大户,电力成本因而成为矿工的一个重要考虑因素。电费较低的地区通常能吸引更多矿工,有利于哈希率的提高。若能源价格上升或矿工被迫搬迁至电费更高的地区,挖矿的经济效益下降,哈希率可能随之减少。
监管环境:各国对加密货币挖矿的监管政策变化也可能影响哈希率。例如,某国实施严格的挖矿监管或完全禁止,可能导致该地区的哈希率显著下降,因为矿工可能会选择关闭矿场或迁移到其他国家。
网络特定因素
挖矿难度调整:大多数加密货币都设有机制,根据当前哈希率调整挖矿难度。这种调整保证了区块生成的稳定性。难度提高通常是对增加的哈希率作出的响应,这使得挖矿变得更具挑战性,可能导致一些矿工退出,从而影响哈希率。
减半事件:对于比特币等加密货币来说,减半事件(区块奖励减半)可能影响矿工的挖矿动力。减半事件可能降低挖矿的盈利性,导致效率较低的矿工退出网络,从而暂时降低哈希率。
监测哈希率
监测哈希率的工具与平台
区块链浏览器:多数区块链浏览器提供了特定加密货币的实时哈希率数据。这些平台不只提供了当前哈希率的用户友好界面,还包括了历史数据,这对于趋势分析极为关键。
加密货币分析网站:诸如CoinWarz、CryptoCompare以及BitInfoCharts等网站提供了多种加密货币的综合数据,包括它们的哈希率。这些站点通常还提供额外的分析工具,用于比较不同加密货币的哈希率。
矿池:矿池网站通常会展示其参与者的集体哈希率。这能够作为网络矿工所贡献的重要哈希率部分的有效指标。
专业哈希率监控服务:某些服务专注于监控和报告哈希率,提供详尽的分析与预测。这对于需要深入数据的专业矿工和投资者来说尤为重要。
监测哈希率趋势的重要性
网络安全评估:稳定或增长的哈希率通常是网络安全和健康的良好指标。监测这些趋势有助于评估51%攻击的风险及区块链的整体稳固性。
投资决策:对于投资者来说,哈希率趋势可以反映加密货币的长期可行性。持续的高哈希率或增长趋势表明矿工支持和网络安全性强,这对投资者具有吸引力。
挖矿盈利性分析:矿工需关注哈希率趋势,以评估竞争状况和潜在盈利性。持续上升的哈希率意味着竞争加剧,可能导致挖矿难度提升,进而影响盈利能力。
理解市场情绪:哈希率可能反映了矿工对加密货币的信心。哈希率的显著变化可能代表矿工对市场事件、监管新闻或技术发展的反应。
区块链浏览器:多数区块链浏览器提供了特定加密货币的实时哈希率数据。这些平台不只提供了当前哈希率的用户友好界面,还包括了历史数据,这对于趋势分析极为关键。
加密货币分析网站:诸如CoinWarz、CryptoCompare以及BitInfoCharts等网站提供了多种加密货币的综合数据,包括它们的哈希率。这些站点通常还提供额外的分析工具,用于比较不同加密货币的哈希率。
矿池:矿池网站通常会展示其参与者的集体哈希率。这能够作为网络矿工所贡献的重要哈希率部分的有效指标。
专业哈希率监控服务:某些服务专注于监控和报告哈希率,提供详尽的分析与预测。这对于需要深入数据的专业矿工和投资者来说尤为重要。
监测哈希率趋势的重要性
网络安全评估:稳定或增长的哈希率通常是网络安全和健康的良好指标。监测这些趋势有助于评估51%攻击的风险及区块链的整体稳固性。
投资决策:对于投资者来说,哈希率趋势可以反映加密货币的长期可行性。持续的高哈希率或增长趋势表明矿工支持和网络安全性强,这对投资者具有吸引力。
挖矿盈利性分析:矿工需关注哈希率趋势,以评估竞争状况和潜在盈利性。持续上升的哈希率意味着竞争加剧,可能导致挖矿难度提升,进而影响盈利能力。
理解市场情绪:哈希率可能反映了矿工对加密货币的信心。哈希率的显著变化可能代表矿工对市场事件、监管新闻或技术发展的反应。
哈希率的未来挑战
高哈希率的环境影响
高哈希率通常需要大量的计算力,因此导致显著的能源消耗。这一点在比特币等网络中尤其明显,其挖矿过程由于高度复杂性和竞争性,消耗的能源极多。当所使用的能源来源于非可再生资源时,环境影响会进一步加剧。挖矿活动产生的碳足迹已成为一个紧迫的问题,一些研究甚至将大型网络的能源消耗与整个国家相比较。因此,越来越多的人倾向于采取更为可持续的挖矿方法,包括使用太阳能、水力发电等可再生能源,以及开发更加节能的挖矿硬件。
未来趋势和技术进步
哈希率的未来发展与挖矿技术的进步紧密相关。高效的ASIC矿机和GPU的开发,能够在降低单个哈希的能源消耗的同时,显著提高哈希率。技术进步也可能带来更分散化的挖矿操作。随着挖矿变得更加易于接入,减少对大型工业设施的依赖,它可能导致网络变得更加分散和韧性更强。
另一个重要的趋势是,主要加密货币可能从工作量证明(Proof of Work, PoW)机制转向权益证明(Proof of Stake, PoS)机制。以太坊计划过渡到以太坊2.0就是一个例子。PoS机制不需要像PoW那样高的计算能力和能源消耗,这可能从根本上改变哈希率在加密货币生态系统中的作用和重要性。量子计算的出现可能会极大地改变挖矿的格局。量子计算机可能比现有技术更快地解决加密难题,从而大幅提升哈希率。然而,这也带来了安全方面的担忧,并可能需要新的加密标准。
结论
哈希率不仅是一个技术指标;它是一个多维度的指标,捕捉了加密货币挖矿过程的本质。它的发展受到技术创新、环境关注和市场动态的共同塑造,将继续在加密货币的未来发展和可持续性中扮演重要角色。随着加密货币生态系统的演进,哈希率将持续作为评估区块链网络健康和潜力的关键因素。